Fig. 8: Resistance to ferroptosis in mixed glial cells during the ageing process.
From: Multiomics identify the gene expression signature of the spinal cord during aging process

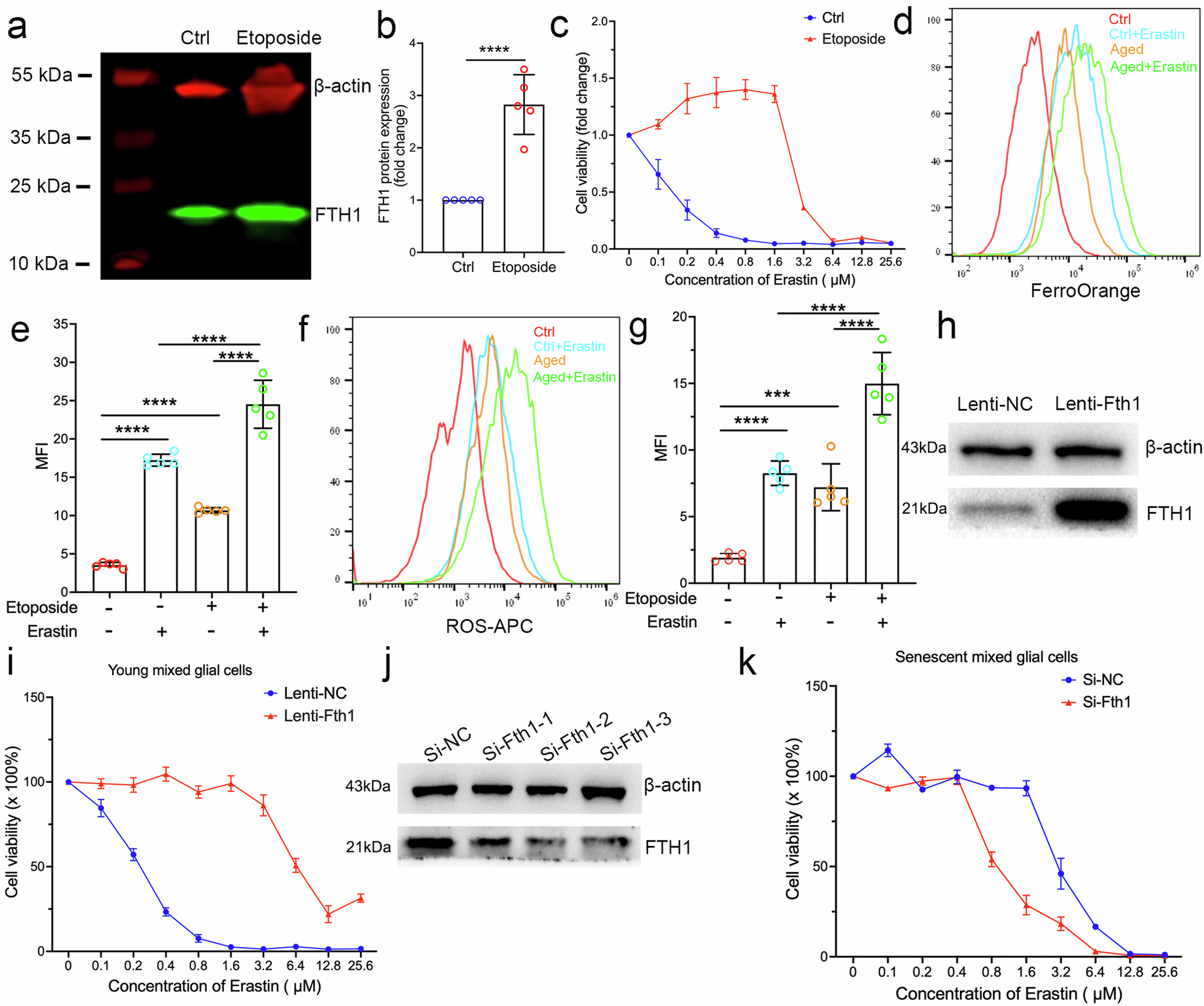
a Western blotting shows the expression of the FTH1 protein in senescent mixed glial cells induced by etoposide. b Statistical graph of (a) n = 5, ****P < 0.0001, unpaired student’s t-test. c Cell viability was examined by a CCK-8 assay in young or senescent (induced by etoposide) mixed glial cells treated with erastin (n = 3). d Flow cytometry showing free Fe2+ inside young or senescent mixed glial cells after the administration of erastin. e Statistical graph of the data in (d). n = 5, ****P < 0.0001, one‐way ANOVA with Tukey’s test. f Flow cytometry showing the levels of ROS in young or senescent mixed glial cells treated with erastin. g Statistical graph of the data in (f). n = 5, ***P < 0.001, ****P < 0.0001, one‐way ANOVA with Tukey’s test. h Western blotting showing the protein expression of FTH1 in normal mixed glial cells after lentivirus transduction. i Cell viability was examined by a CCK-8 assay in young mixed glial cells (with or without Fth1 overexpression) treated with erastin (n = 3). j Western blotting showing the protein expression of FTH1 in senescent mixed glial cells after siRNA transfection. k Cell viability was examined by a CCK-8 assay in senescent mixed glial cells with or without Fth1 knockdown after treatment with erastin (n = 3).