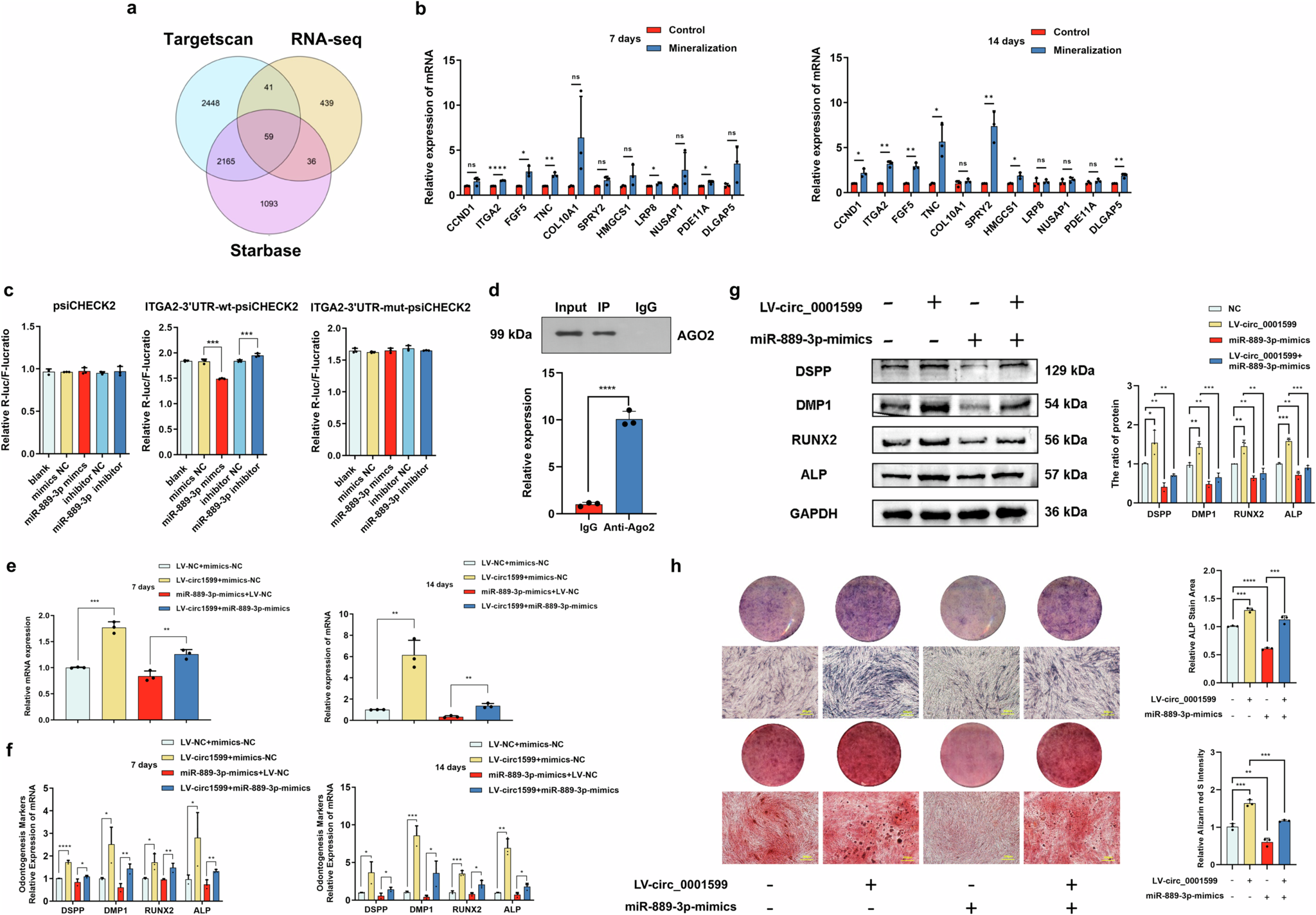
Fig. 5: hsa_circ_0001599 promotes hDPSC odontogenic differentiation through the hsa_circ_0001599/miR-889-3p/ITGA2 pathway.

a Intersection of the predicted results in the data plot. b qRT‒PCR analysis of the expression of predicted target genes after 7 days and 14 days of odontogenic differentiation. c Dual luciferase assay. d AGO2-RIP assay. e hsa_circ_0001599 regulates the target gene ITGA2 through miR-889-3p. f Relative mRNA expression of mineralization-related genes in cells cotransfected with LV-circ_0001599 and miR-889-3p mimics after odontogenic differentiation for 7 days or 14 days. g Relative protein expression of mineralization-related genes in the cotransfection experiment after odontogenic differentiation. h ALP and ARS staining results in cotransfection experiments. b–h All data were presented as the mean ± SD. *P < 0.05, **P < 0.01, ***P < 0.001, ****P < 0.0001, b–h n = 3 for each group. h Scale bar, 200 μm.