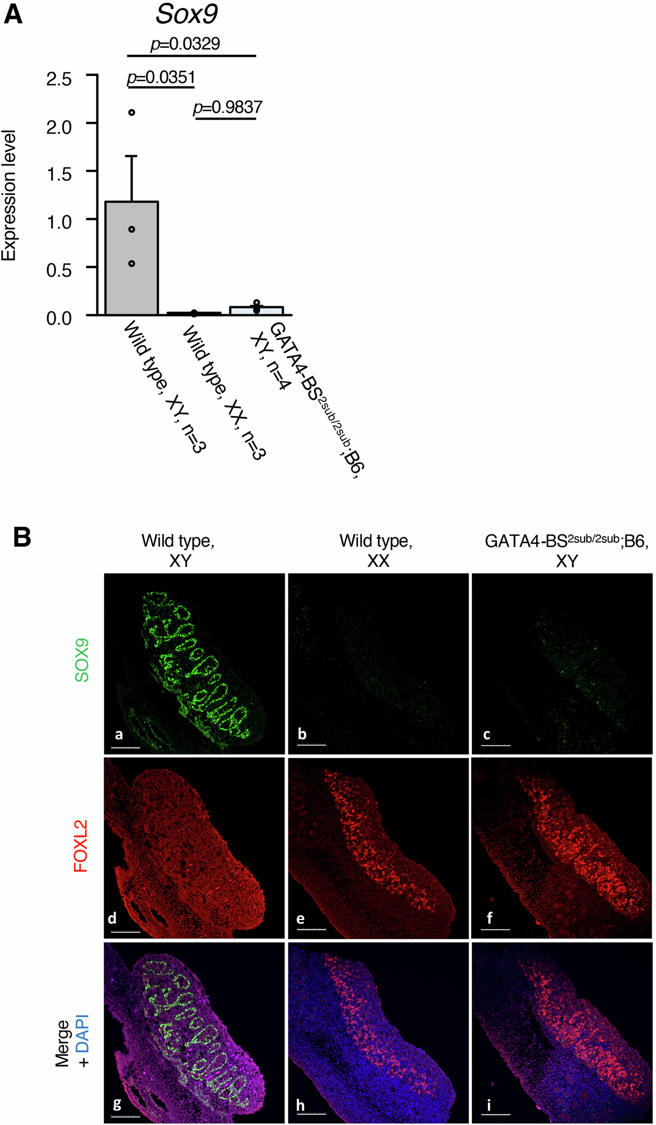
Fig. 6: Expression analysis of GATA4-BS2sub/2sub in C57BL/6 J genetic background at E13.5.
From: GATA4 binding to the Sox9 enhancer mXYSRa/Enh13 is critical for testis differentiation in mouse

A RT-qPCR analysis. Genotypes, sex chromosome compositions and numbers used for analysis are shown at bottom. An expression level of XY, wild type is set as 1. Data are means ± SD. P-values are shown at the top. B IF analysis. Genotypes and sex chromosome compositions are indicated at top. a–c SOX9 expression. d–f FOXL2 expression. g–i Merged images of DAPI, SOX9 and FOXL2 signals. Bar: 100 μm.