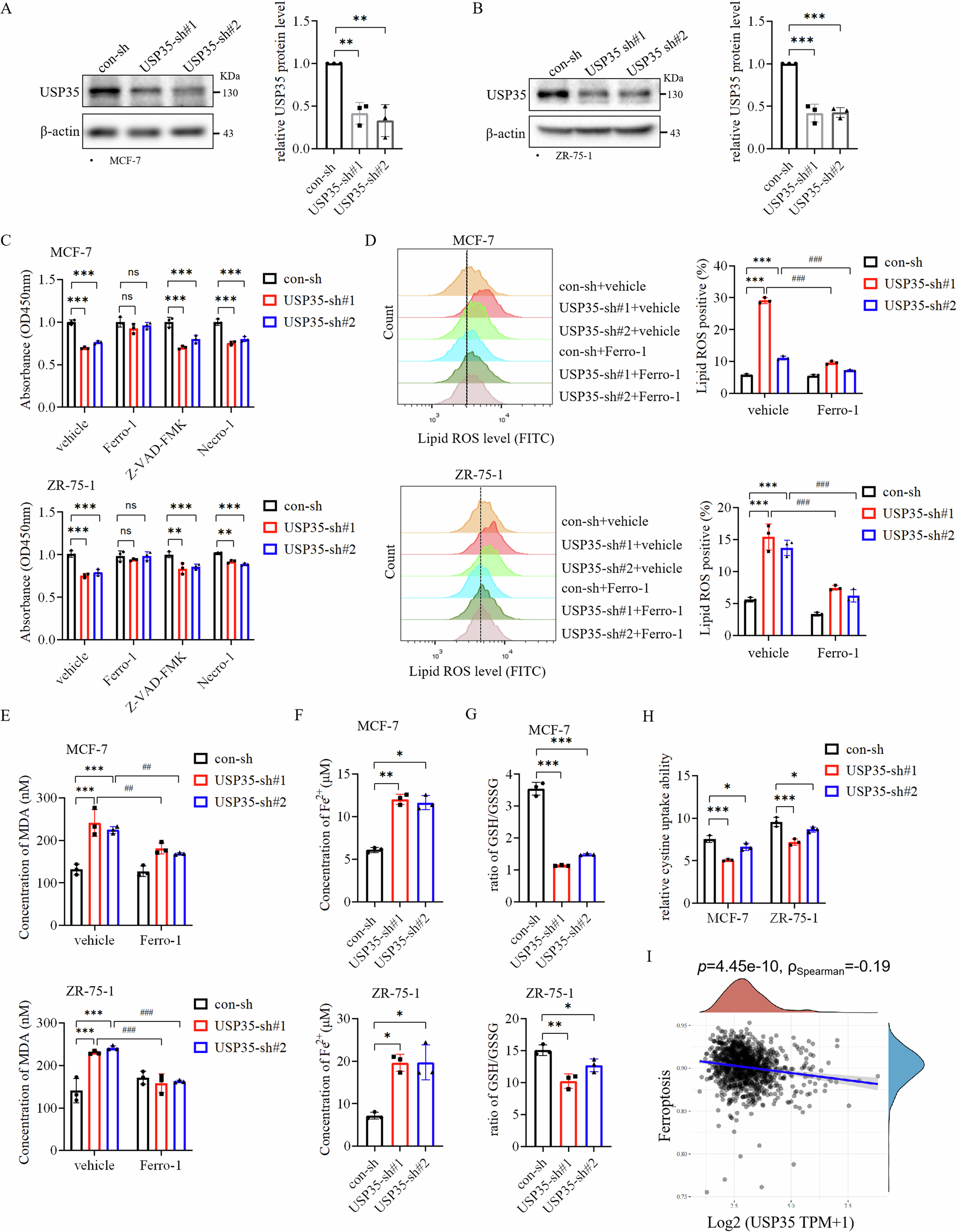
Fig. 1: USP35 promotes the growth of ER+ breast cancer cells by inhibiting ferroptosis.

A, B USP35 was knocked down by two different shRNAs (#1, #2) in MCF-7 (A) and ZR-75-1 (B) cells (n = 3). USP35 levels were quantified and normalized to corresponding β-actin levels, which were presented as fold changes relative to the controls that were set to 1. C Ferroptosis inhibitor Ferrostatin-1 rescued the cell viability decrease induced by USP35 knockdown. MCF-7 and ZR-75-1 cells with control-shRNA and USP35-shRNAs (#1, #2) were treated with vehicle (DMSO), 5 μM Ferrostatin-1, 10 μM Z-VAD-FMK, and 2 μM Necrostatin-1 for 48 h before being subjected to CCK-8 assays (n = 3). D Ferro-1 prevented the increase in lipid peroxidation induced by USP35 knockdown. MCF-7 and ZR-75-1 cells with USP35 knockdown were seeded in twelve-well plates, treated with vehicle or 5 μM Ferro-1 for 24 h and stained with 5 μM C11-BODIPY followed by flow cytometry analysis. Quantitation and statistical analysis of the data were shown on the right (n = 3). E The same cells as (D) were subjected to analysis for the measurement of MDA concentration (n = 3). F, G Knockdown of USP35 increased Fe2+ content and decreased the ratio of GSH/GSSG in MCF-7 and ZR-75-1 cells (n = 3). H Knockdown of USP35 expression decreased cystine uptake. MCF-7 and ZR-75-1 cells with control-shRNA and USP35-shRNAs were subjected into cystine uptake assay (n = 3). I USP35 mRNA level was correlated with ferroptosis negatively in breast cancer. All experiments were performed at least three times. Data are shown as Mean ± SEM. *P < 0.05, **P < 0.01, ***P < 0.001, ##P < 0.01, ###P < 0.001, ns no significance.