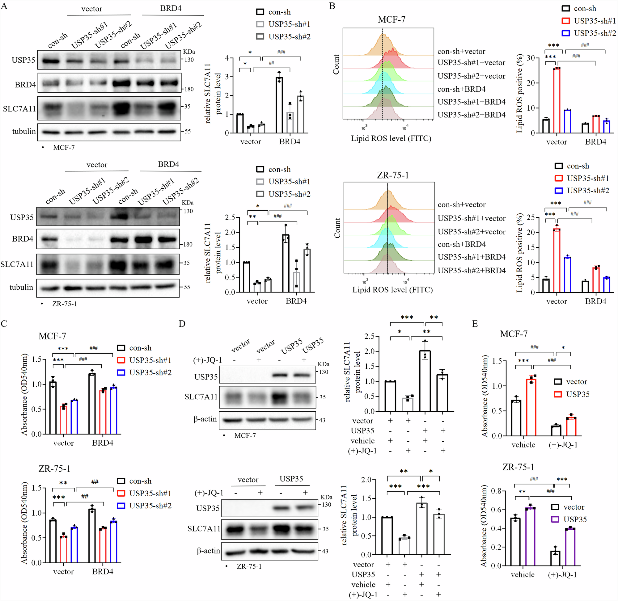
Fig. 6: USP35 via BRD4 regulates SLC7A11 level and ferroptosis in ER+ breast cancer cells.

A BRD4 overexpression rescued the decrease in SLC7A11 protein level induced by USP35 knockdown. MCF-7 and ZR-75-1 cells with vector alone and BRD4 overexpression together with control or USP35 knockdown were subjected to western blot analysis (n = 3). B BRD4 overexpression reduced the elevated level of lipid peroxides induced by USP35 knockdown. Cells as indicated in (A) were subjected to flow cytometry analysis. Quantitation and statistical analysis of the data were shown on the right (n = 3). C BRD4 overexpression rescued cell growth inhibited by USP35 knockdown. Cells as indicated in (A) were subjected to colony formation assay (n = 3). D BRD4 inhibitor reduced SLC7A11 level elevated by USP35 overexpression. Cells with USP35 overexpression were treated with (+)-JQ-1 (5 μM) for 24 h before being subjected to western blot analysis (n = 3). E BRD4 inhibitor dampened cell growth elevated by USP35 overexpression. MCF-7 and ZR-75-1 cells with vector alone and USP35 overexpression were treated with (+)-JQ-1 (5 μM) for 3 d before being subjected to the colony formation assay (n = 3). All experiments were performed at least three times. Data are shown as Mean ± SEM. *P < 0.05, **P < 0.01, ***P < 0.001, ##P < 0.01, ###P < 0.001.