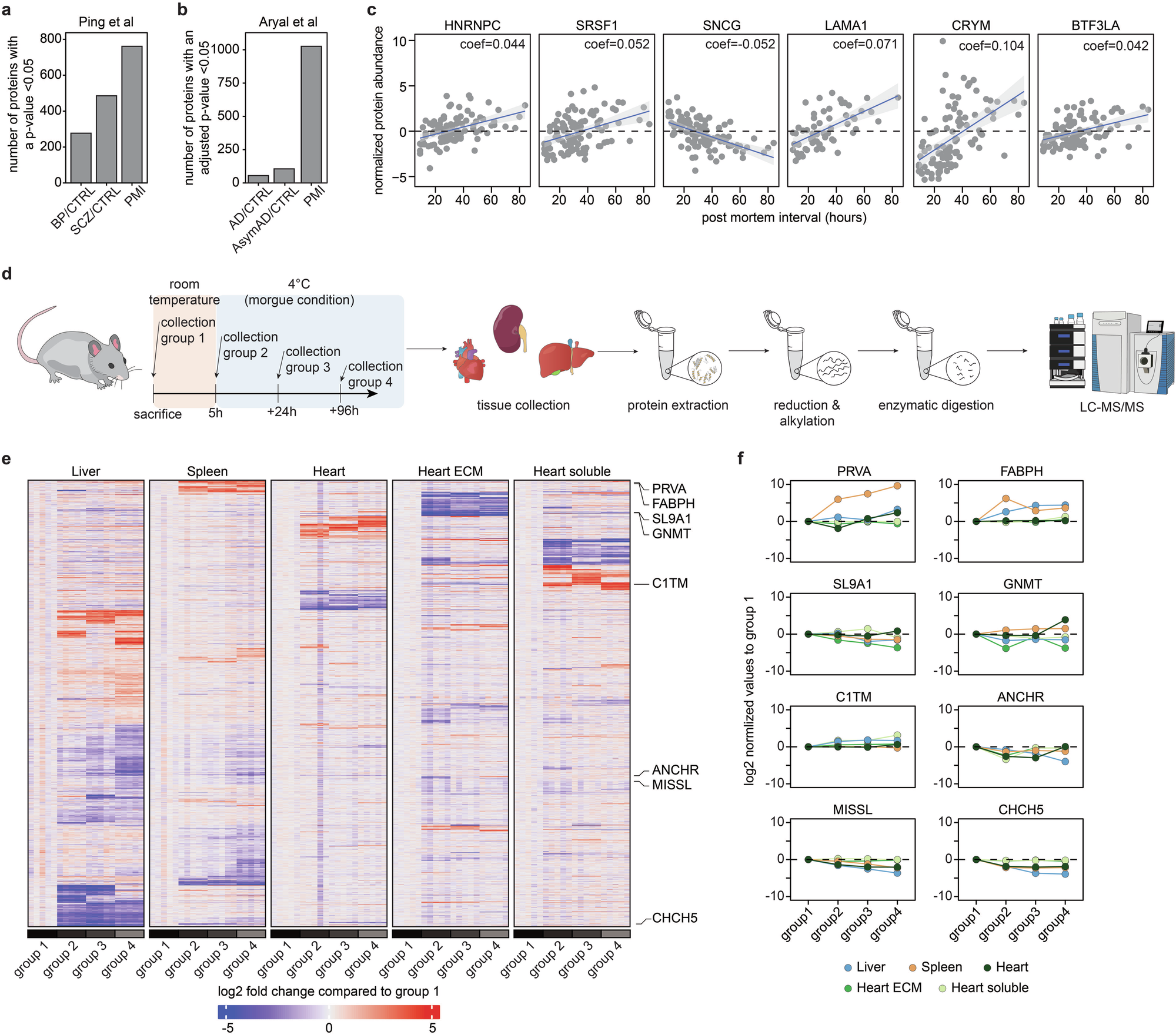
Fig. 1: Multi-tissue longitudinal proteomics approach reveals drastic post-mortem proteome alterations.

Assessment of the post-mortem interval (PMI) on protein alteration from Ping et al. (a) and Aryal et al. (b). c Selection of proteins exhibiting distinct protein level alteration post-mortem from Aryal et al. d Experimental design and workflow for proteomics measurement of post-mortem tissues in isogenic mice. e Heatmap of proteins with significant post-mortem alterations across the different tissues and subcellular fractions (p < 0.05 from one-sided ANOVA, absolute log2FC > 1). f Selection of protein with tissue-specific post-mortem protein alterations in mice. N = 5 for all mouse proteomics samples.