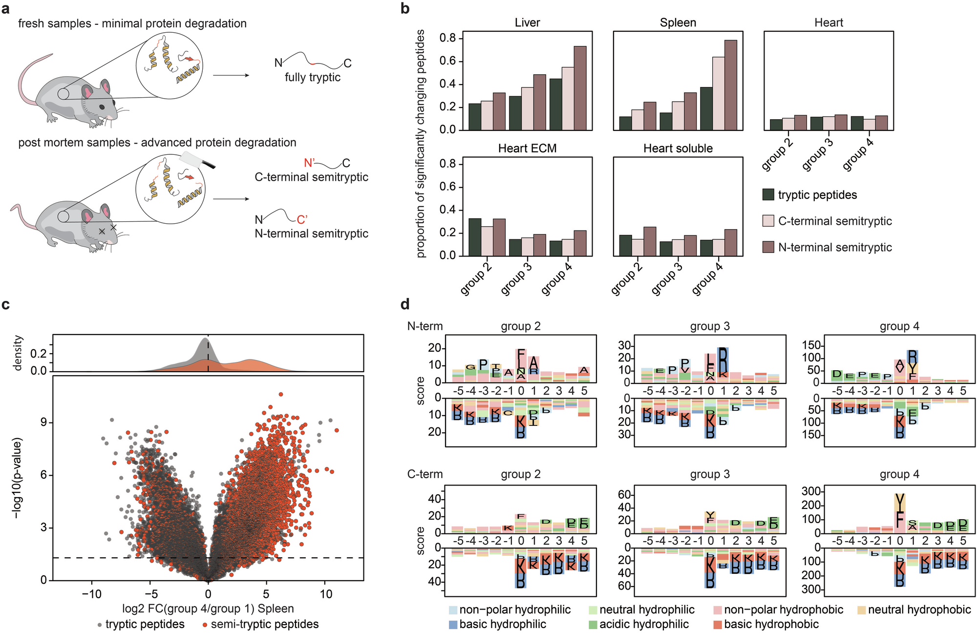
Fig. 4: Analysis of the post-mortem degradome.

a Concept of protein degradation post-mortem. b Number of significantly changing peptides post-mortem classified into their cleavage specificity. c Volcano plot highlights differentially abundant peptides in the spleen between fresh samples (group 1) and samples incubated for 4 days. d Semi-tryptic cleave motif enrichment analysis, reveals specific and time-dependent cleavage motifs. P values were calculated using a two-sided Student t-test using equal variance and a p < 0.05 was considered as significant. N = 5 for all mouse proteomics samples.