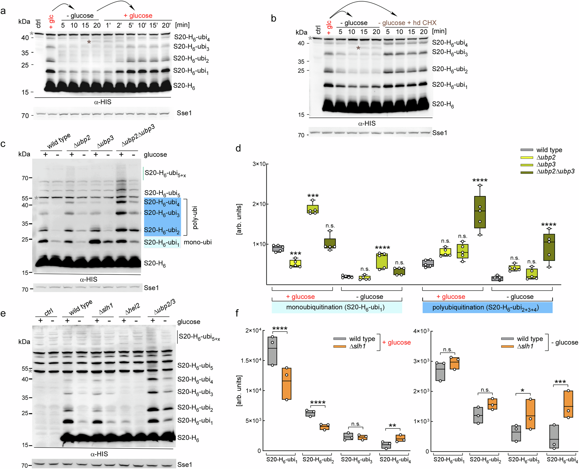
Fig. 7: Deubiquitination of Rps20 is affected by Ubp2, Ubp3, and Slh1.

a Rps20 is deubiquitinated upon translational run-off. Glucose-depletion/re-addition experiments were performed with S20-H6 strains as described in Methods. Untagged wild type served as control (ctrl). S20-H6 and polyubiquitinated S20-H6 species were analyzed in lysates by immunoblotting with α-HIS; Sse1 served as loading control. Gray asterisks indicate background bands recognized by α-HIS, brown asterisks indicate a background band, which appeared only in glucose depleted cells (Fig. S7a). b Deubiquitination of S20-H6 is blocked by high-dose CHX. S20-H6 cells were transferred to glucose-free medium, or to glucose-free medium supplemented with high-dose (hd) CHX as described in (a). c Ubiquitination pattern of S20-H6 in strains lacking Ubp2 and/or Ubp3. Log-phase cells of S20-H6 and ∆ubp2, ∆ubp3, ∆ubp2∆ubp3 in the S20-H6 background were flash-frozen directly ( + glucose) or after 5 min glucose depletion (- glucose). The length of the polyubiquitin chains (ubi1 to ubi5+x) is indicated. d Ubp2 and Ubp3 mediate deubiquitination of Rps20. Shown is a Min to Max plot of Rps20-H6 mono- and polyubiquitination during log-phase and after glucose depletion. Statistical analysis was performed on the basis of 5 independent experiments as shown in c. S20-H6-ubi1 represents monoubiquitinated Rps20; the sum of S20-H6-ubi2+3+4 bands represent poly-ubi. Higher molecular mass polyubiquitinated S20-H6 species were excluded from the analysis. p-values represent the comparison between wild type and each mutant strain. e Ubiquitination pattern of S20-H6 in log-phase and glucose depleted ∆slh1, ∆hel2, and ∆ubp2∆ubp3 cells as in c. f Slh1 is required for efficient deubiquitination of tri- and tetra-ubiquitinated Rps20 species. Shown are Min to Max plots of Rps20-H6-ubi1–4 levels during log-phase (left panel) and after glucose depletion (right panel). Statistical analysis was performed on the basis of 3 independent experiments shown in Fig. S7c. For details see Methods. Lines in boxes indicate the mean. n.s.: p > 0.05, * p: < 0.05, **: p < 0.01, ***: p < 0.001.