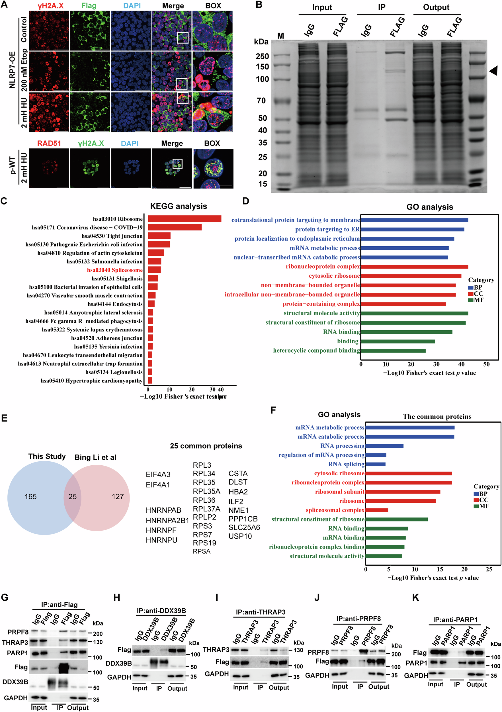
Fig. 5: NLRP7 regulates alternative splicing in p-hESCs.

A Localization of NLRP7, RAD51, and DNA damage marker γH2A.X under different conditions. Scale bar, 50 μm. BOX, Scale bar, 10 μm. B Representative image of silver staining for proteins immunoprecipitated with NLRP7 using an anti-Flag antibody. The Flag-NLRP7 band is indicated with a black triangle. C KEGG analysis for proteins interacting with NLRP7 showed enriched Microbial infection and spliceosome-associated terms. D GO analysis for proteins interacting with NLRP7 showed enriched RNA processing-associated terms. E Left: Venn diagram showed overlap between the proteins that interacted with NLRP7 from this study and another independent study39. Right: List of proteins in common is given. F GO analysis for proteins in common showed enriched RNA processing and RNA splicing associated terms. G–K Co-IP revealed the interaction of NLRP7 with factors related to AS and DDR, including DDX39B, PRPF8, THRAP3, and PARP1.