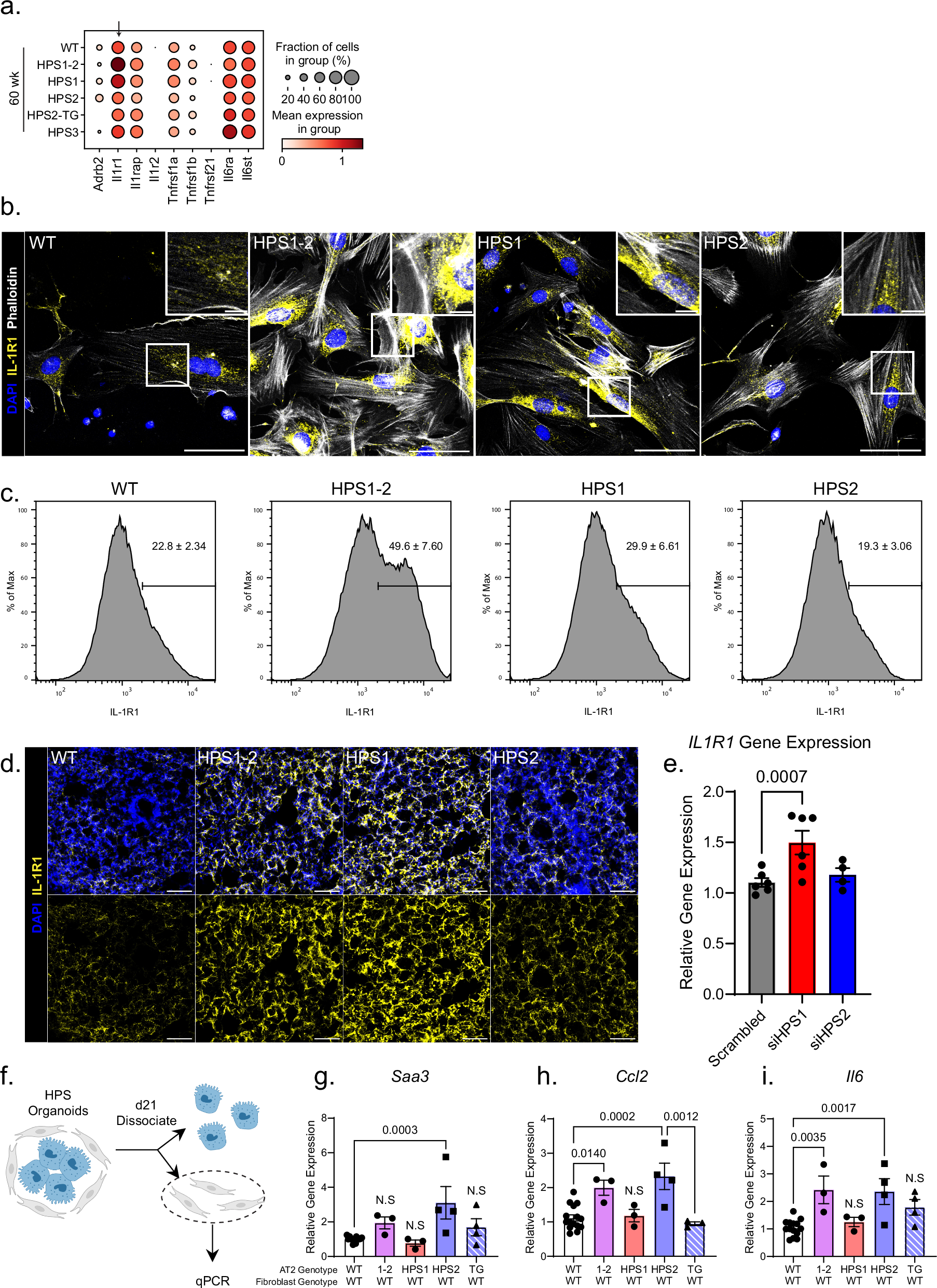
Fig. 5: Genotype-specific mechanisms associated with inflammatory fibroblast cell state in HPS mice.

a Dot plot of inflammatory receptor gene expression in 60-week-old alveolar fibroblasts split by genotype. Arrow indicates Il1r1, which shows increased expression in 60-week-old HPS1-2 and HPS1 fibroblasts relative to age-matched WT controls. b Representative immunocytochemistry images of IL-1R1 and phalloidin in primary PDGFRα+ fibroblasts from 60-week-old mice. Imaging experiments were performed on three independent biological replicates per genotype. Regions within the white square are magnified in the image inset. Scale bars = 50 µm (wide) or 10 µm (inset). c Cell surface expression of IL-1R1 on PDGFRα+ fibroblasts from 60-week-old mice determined by flow cytometry. Data are presented as the cumulative cell surface expression of IL-1R1 from four WT mice, five HPS1 mice, three HPS2 mice, and five HPS1-2 mice. Mean ± SEM are presented in the upper right corner of each plot. d Representative immunostaining from 50 µm PCLS showing increased expression of IL-1R1 in 60-week-old HPS1-2 and HPS1 mice compared to age-matched WT controls. Scale bar = 100 µm. e Relative gene expression of IL1R1 in MRC5 fibroblasts following 48 h knockdown experiment. Data are presented as mean ± SEM and were obtained from n = 6 replicates for Scramble control and HPS1 knockdown (denoted siHPS1), and n = 4 replicates for AP3B1 knockdown (denoted siHPS2). P-values were determined by one-way ANOVA followed by Sidak’s multiple comparisons post-hoc analysis. f Experimental outline for (g–i). Relative gene expression of (g) Saa3, (h) Ccl2, and (i) Il6 in WT fibroblasts cultured for 21 days with WT, HPS1-2, HPS1, HPS2, or HPS2-TG AT2 cells in distal lung organoid model. Data are presented as mean ± SEM and were obtained from n = 15 organoids containing WT AT2 cells, n = 3 organoids containing HPS1-2 and HPS1 AT2 cells, and n = 4 organoids containing HPS2 and HPS2-TG AT2 cells. For Ccl2 gene expression, n = 3 organoids containing HPS2-TG AT2 cells. For Il6 gene expression, n = 14 organoids containing WT AT2 cells. P values were determined by one-way ANOVA followed by Sidak's post-hoc analysis. N.S. = not significant. Figure (f) created with Biorender.com.