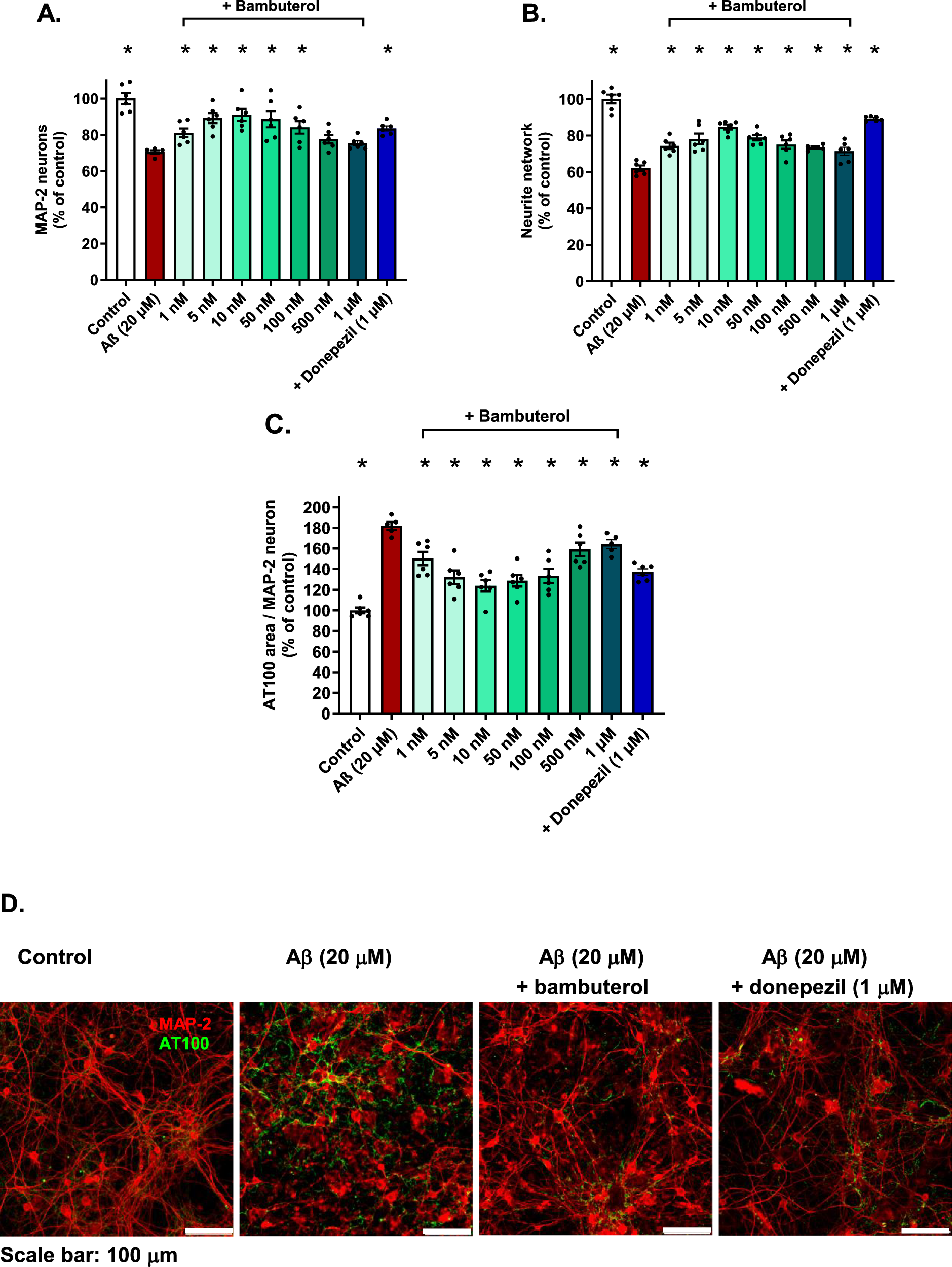
Fig. 2: Effects of bambuterol after treatment with AβO in a primary culture of hippocampal neurons on survival of MAP-2 neurons, neurite network, and phosphorylation of Tau.

Effects of bambuterol (green) after treatment with AβO (red) in a primary culture of hippocampal neurons. Effects on survival of microtubule-associated protein 2 (MAP-2) neurons (A) (control (white) = 38 ± 1 MAP-2+ cells/field), neurite network (B) (control = 389 ± 13 µM), and phosphorylation of Tau (AT100) (C) (control = 469 ± 13 µM2/MAP-2+ cell. Donepezil (DPZ) served as a positive control (blue). Results are expressed as mean ± SEM [(A): n = 6 except for Aβ (n = 5); (B): n = 6 except for bambuterol 500 nM (n = 5), (C): n = 6 except for Aβ (n = 5) and bambuterol 1 μM (n = 5)] as a percentage of control (vehicle). *p < 0.05 vs AβO condition (one-way ANOVA followed by PLSD Fisher’s test). D Representative images of MAP-2 (red) and AT100 (green) staining of rat primary hippocampal neurons in the presence of vehicle (negative control), AβO (20 µM), bambuterol (10 nM) and donepezil (1 μM).