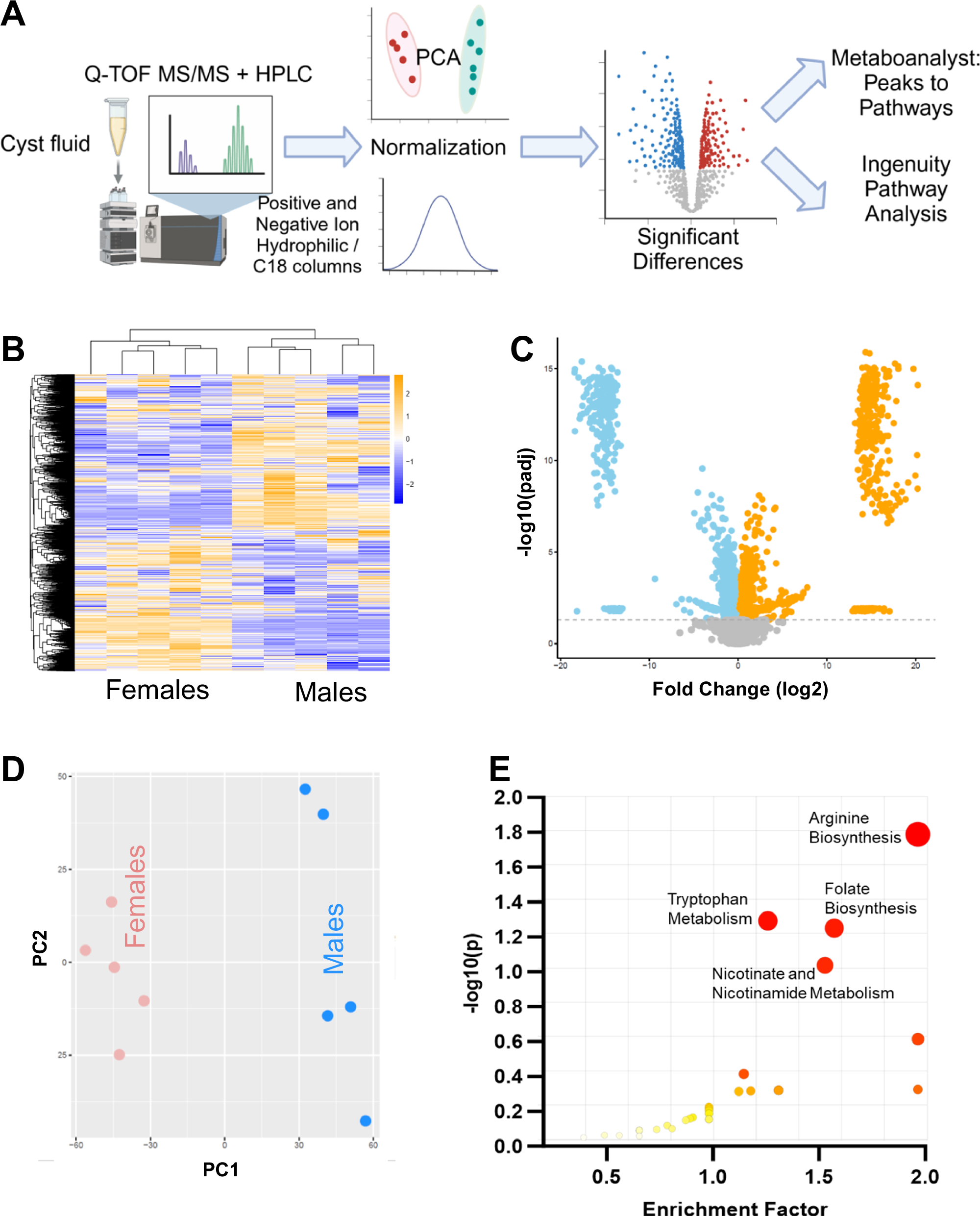
Fig. 2: Untargeted metabolomics of male and female cyst fluid.
From: Electrolyte and metabolite composition of cystic fluid from a rat model of ARPKD

A Experimental Approach. B Heatmap showing fold change differences for individual animals from the -C18 column results. C Volcano plot showing compounds that were significantly increased (orange) or decreased (blue) in females with a log2fold change (FC) > 1 with p-adjusted value < 0.05 as determined by differential expression analysis R-package DEseq2. D Principal Component Analysis (PCA) plot multivariate analysis showing clustering of male and female results. E Enrichment analysis of cyst fluid metabolic pathways that were significantly different between groups. N = 6 male and 6 female rats.