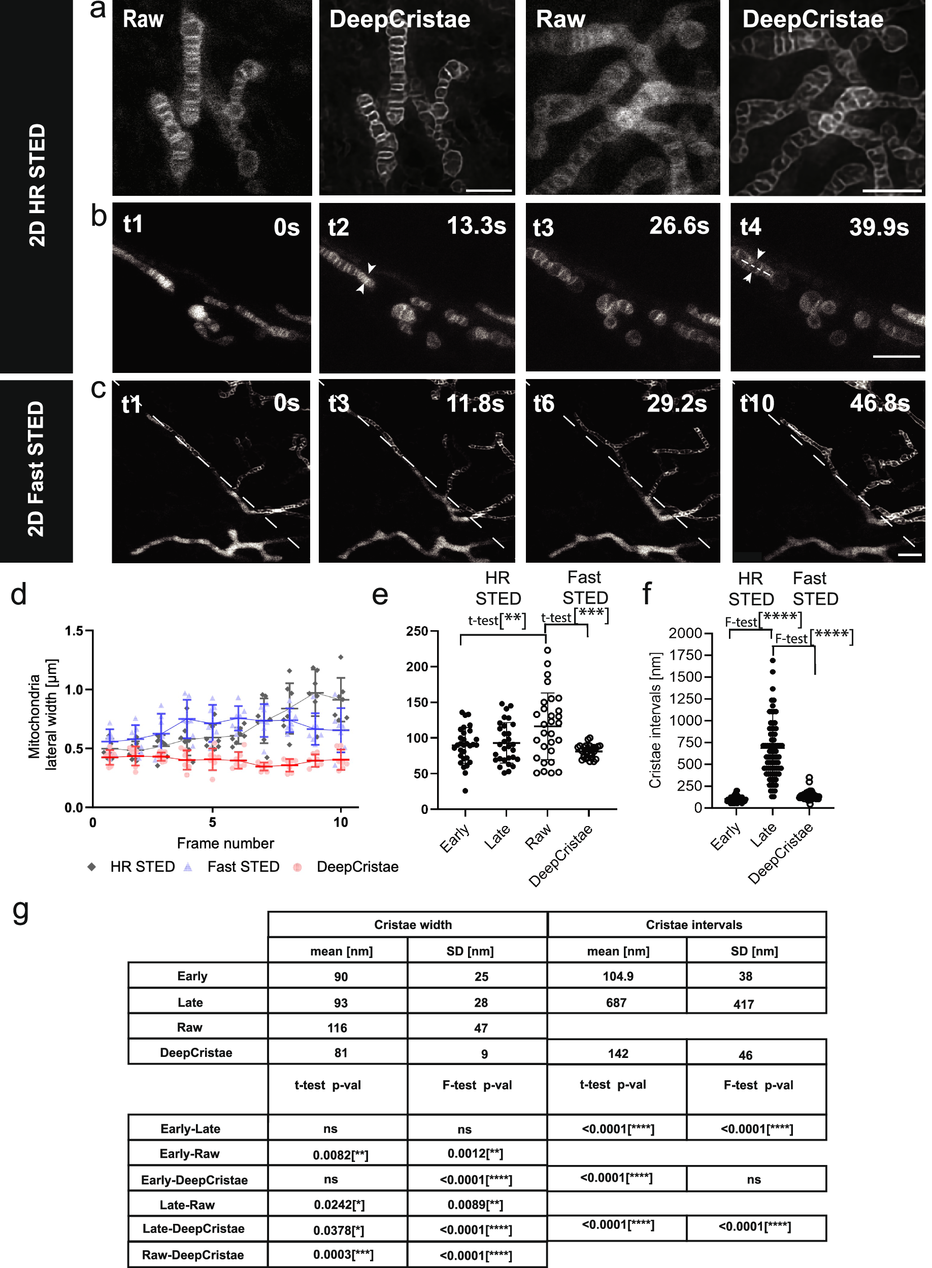
Fig. 6: DeepCristae reveals mitochondria cristae from low resolution 2D live STED.
From: DeepCristae, a CNN for the restoration of mitochondria cristae in live microscopy images

a–c 2D live STED imaging of RPE1 cells labeled with PKMITO-Orange. a Single time points of 2D high-resolution (HR) STED (Raw) imaging (see Supplementary Note 1) before and after DeepCristae restoration. b First 4 time points of a 10-image time series \((\Delta t \sim 13{{{\rm{s}}}})\) using 2D HR STED. Phototoxic damage is shown by the swelling of the mitochondria. Pixel size is 50 × 50 nm in (a) and 25 × 25 nm in (b). c Time series of 2D Fast STED, reducing the time delay between time points \((\Delta t \sim 5.9{{{\rm{s}}}})\) and minimizing mitochondrial damage. Each thumbnail is diagonally divided into raw 2D Fast low-resolution (LR) STED images (bottom-left) and after DeepCristae restoration (top-right). Note: a rescaling factor of 1.87 was applied to the LR image data before DeepCristae inference to match the training mitochondria settings (see Results, “Robustness of DeepCristae with respect to noise, blur, and mitochondria scale in low-resolution images”). Scale Bars in (a–c) are: 2 μm. d Lateral widths of 7 mitochondria measured at each time point (series of 10 time points) in HR STED and Fast (LR) STED, before and after DeepCristae restoration (line profiles as indicated by arrowheads in (b) t2 and t4). Line profiles were fitted to a Gaussian model and the Full Width Half Maximum (FWHM) was measured, as described in Supplementary Note 1. Data are presented as mean ± SD. e Cristae widths were measured as described in (d) for 30 cristae from 20 mitochondria (from 4 distinct image series) at early and late time points of HR STED, and for 31 cristae of Fast (LR) STED, before (Raw; two measurements outside the ordinate scale) and after DeepCristae restoration (line profiles as illustrated in (b) t4 and (c) t10). Data are expressed as mean ± SD. Student’s t-test: ** (p-value = 0.0082), ***(p-value = 0.0003). f Distances between two cristae (cristae intervals) measured from peak-to-peak intensity in plot profiles (measurements from Raw Fast STED imaging was not possible). Early: N = 56 from 2 series; Late: N = 80 from 2 series; DeepCristae: N = 60 from 3 series, distributed in all time points. Data are expressed as mean ± SD. F-test: ****(p-value < 0.0001). g Statistics table, including significance testing with Student’s t-test and Fisher’s test; ns non-significant.