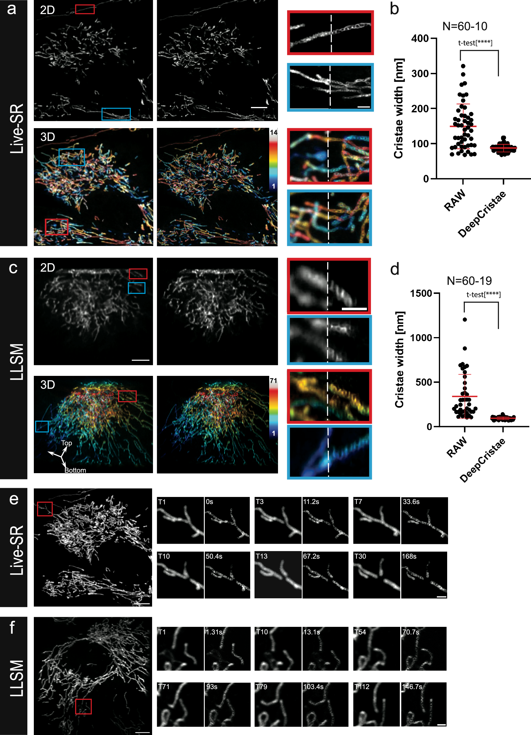
Fig. 7: DeepCristae restoration enhances cristae width resolution in 3D and 3D+live imaging.
From: DeepCristae, a CNN for the restoration of mitochondria cristae in live microscopy images

a 2D plane (top) and 3D MIP (Maximum Intensity Projection of 14 planes) (bottom) of an RPE1 cell labeled with PKMITO-Orange, acquired using an SD microscope with a Live-SR module, before (left) and after DeepCristae (right) restoration. Thumbnails are zoomed areas corresponding to the insets (red and blue) and are composites of RAW and DeepCristae images. Color scale bar indicates mitochondria position (z-step: 200 nm) from bottom to top (bottom right). b Cristae widths were measured as in Fig. 6e; each individual measurement in DeepCristae restored images is compared to its equivalent in RAW images, except for 10 cristae that were not measurable in RAW (N = 60 and N = 60-10, respectively). Data are expressed as mean ± SD (DeepCristae: 87 ± 11 nm; RAW: 149 ± 64 nm; Student’s t-test, [****] p < 0.0001). c One section plane (top) and 3D reconstructed MIP of 71 planes (bottom) of a RPE1 cell labeled with PKMITO-Orange, acquired with a Lattice Light Sheet Microscope (LLSM) in dithered mode (after realignment (deskew) and a Richardson-Lucy deconvolution), before (left, RAW) and after DeepCristae (right). Thumbnails are zoomed areas corresponding to the insets (red and blue) and are composites of RAW and DeepCristae restored images. Color scale bar indicates mitochondria position (z-step: 325 nm) from bottom to top (bottom right). d Cristae widths were measured as in Fig. 6e in DeepCristae restored images and compared to their RAW equivalents, when possible (N = 60 and N = 60-19, respectively). Data are expressed as mean ± SD (DeepCristae: 94 ± 15 nm; RAW: 339 ± 248 nm; Student’s t-test, [****] p < 0.0001). e, f 3D+time imaging using Live-SR (e) or LLSM (f). MIP of single time points are shown (left images). Insets indicated in red are zoomed in the thumbnails (right image series) to illustrate fusion or fission dynamics of mitochondria. The selected zoomed areas are shown at different time points before (left panel) and after (right panel) DeepCristae restoration. Time frames between stacks are 5.6 s and 1.31 s in double-channel acquisition for Live-SR and LLSM, respectively. Scale bars are 5 µm in full field images and 1 µm in zoomed thumbnails. Before DeepCristae restoration, rescaling factors of 2.6 and 4.16 were applied to each raw Live-SR and LLSM dataset, respectively (see Results, “Robustness of DeepCristae with respect to noise, blur, and mitochondria scale in low-resolution images”).