Fig. 1: Different effects of KDM5C mutation in different ccRCC cell lines.
From: KDM5C and KDM5D mutations have different consequences in clear cell renal cell carcinoma cells

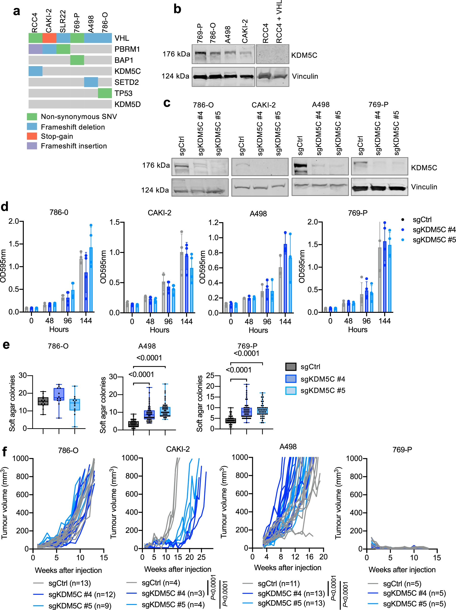
a Oncoprint showing gene mutations in human ccRCC cell lines. b KDM5C western blot of ccRCC cell lines. c KDM5C western blot in the indicated cell lines infected with lentiviruses expressing sgCtrl, sgKDM5C #4 or sgKDM5C #5 together with spCas9. Predicted molecular masses are shown. Full western blot scans including molecular mass standards are provided in Supplementary Fig. 6. d Crystal violet assay (OD595nm) of the time course of the proliferation of the indicated cell lines (n = 3–4, mean ± std. dev.). e Soft agar colony formation assay of the indicated cell lines (n = 12–48, mean ± std. dev.). Statistical differences were calculated using one-way ANOVA with Dunnett’s multiple comparisons test. f Xenograft assays of the indicated cell lines showing the growth of each individual tumour (n values represent numbers of independent tumours per condition). Statistical differences in the sizes of tumours in each group were calculated using one-way ANOVA with Dunnett’s multiple comparisons test.