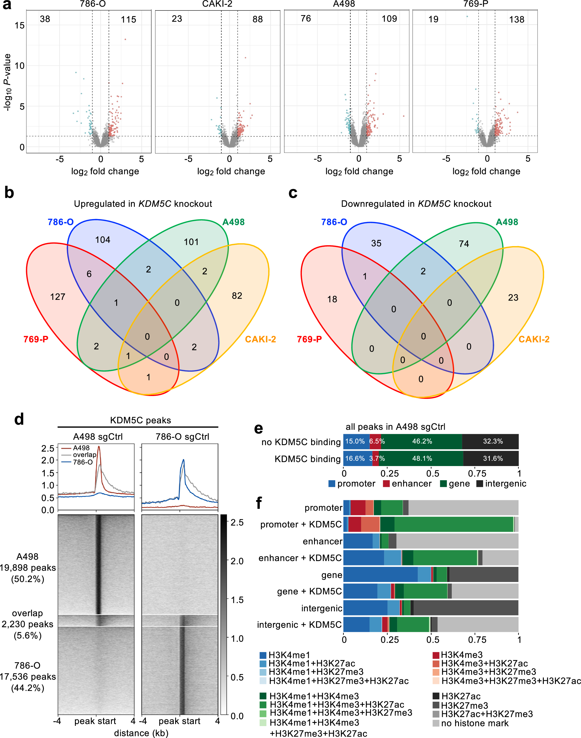
Fig. 2: KDM5C mutation induces non-overlapping gene expression changes in different ccRCC cell lines.
From: KDM5C and KDM5D mutations have different consequences in clear cell renal cell carcinoma cells

a Volcano plot showing differentially expressed genes (p < 0.05, log2fold change < −1 or >1) comparing the two sgKDM5C to sgCtrl cells for each cell line. Blue colour highlights significantly downregulated genes, red colour highlights significantly upregulated genes. Corresponding numbers display the number of upregulated and downregulated genes, respectively. b, c Venn diagrams showing overlapping upregulated (b) and downregulated (c) genes in KDM5C mutant cells across the four cell lines. d CUT&RUN KDM5C binding sites in A498 and 786-O cells displayed as profiles (upper panels) and heatmaps (lower panels). e Percentage of genomic features with or without KDM5C binding in A498 control cells. f Distribution of histone mark patterns (colours) at genomic features with or without detected KDM5C binding (rows).