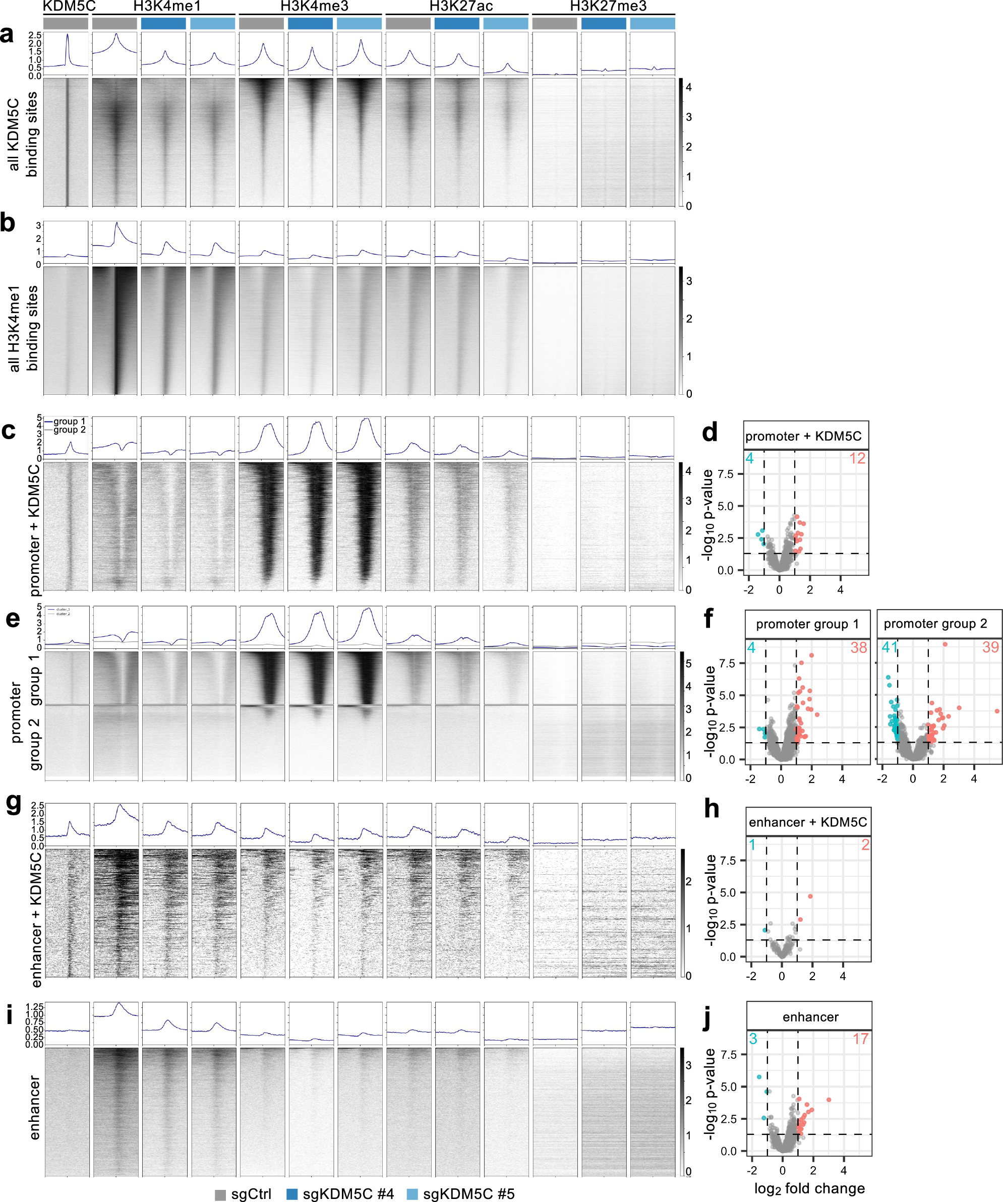
Fig. 3: KDM5C binding at promoters and enhancers and associated gene expression changes in A498.
From: KDM5C and KDM5D mutations have different consequences in clear cell renal cell carcinoma cells

a–c, e, g, i Heatmaps and profiles of CUT&RUN signals for KDM5C and the indicated histone H3 marks in sgCtrl, sgKDM5C #4 and sgKDM5C #5 A498 cells 4 kb upstream and downstream for the following sets of sites: (a) 22,195 identified KDM5C binding sites, (b) 102,500 identified H3K4me1 sites, (c) 2444 promoter coordinates for 2385 unique genes with KDM5C binding, (e) promoter elements lacking KDM5C binding (group 1 shows 14,759 peaks for 10,636 unique genes, group 2 shows 20,978 peaks for 16,333 unique genes), (g) 651 kidney enhancer coordinates for 638 unique genes with KDM5C binding, (i) 13,394 kidney enhancer coordinates for 10,664 unique genes without KDM5C binding. d, f, h, j Volcano plot showing differentially expressed genes (p < 0.05, log2fold change < −1 or >1) comparing the two sgKDM5C to sgCtrl A498 cells for each set of genes associated with the CUT&RUN categories. d One thousand nine hundred fifty-four genes corresponding to promoters with KDM5C binding, (f) 8435 genes (group 1) and 2546 genes (group 2) corresponding to promoters without KDM5C binding, (h) 202 genes corresponding to enhancers with KDM5C binding, (j) 1831 genes corresponding to enhancers without KDM5C binding.