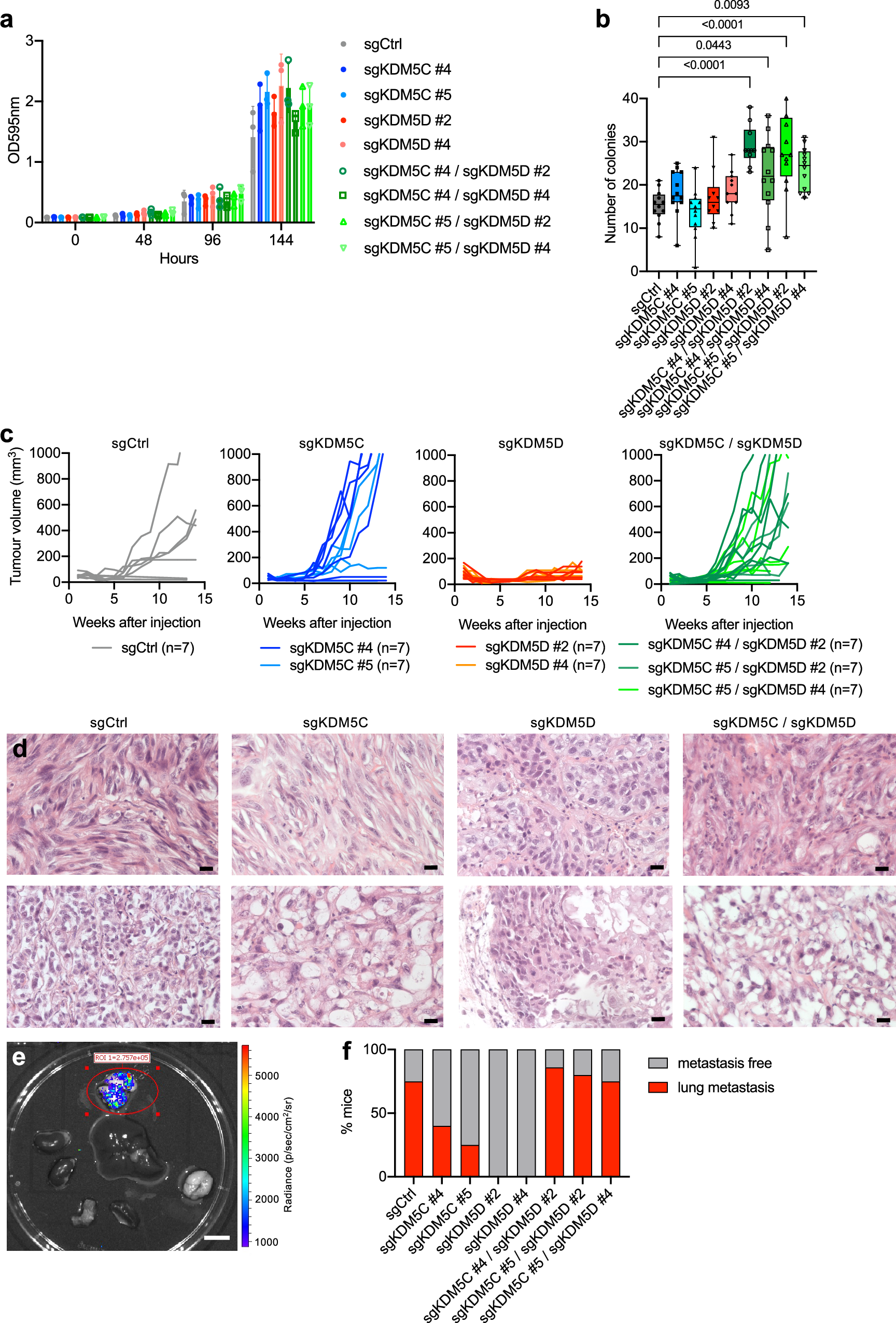
Fig. 5: Effects of KDM5C and KDM5D mutations on cancer phenotypes of 786-O cells.
From: KDM5C and KDM5D mutations have different consequences in clear cell renal cell carcinoma cells

a Crystal violet assay (OD595nm) of the time course of the proliferation of the indicated cell lines (n = 3, mean ± std. dev.). b Soft agar colony formation assay of the indicated cell lines (n = 10–12, mean ± std. dev.). Statistical differences were calculated using one-way ANOVA with Dunnett’s multiple comparisons test. c Xenograft assays of the indicated cell lines showing the growth of each individual tumour. d Representative images of the range of histological appearances of tumours of the indicated genotypes. Scale bars = 20 μm. e Representative luciferase image showing lung metastasis. Scale bar = 11 cm. f Frequency of lung metastases of the indicated genotypes.