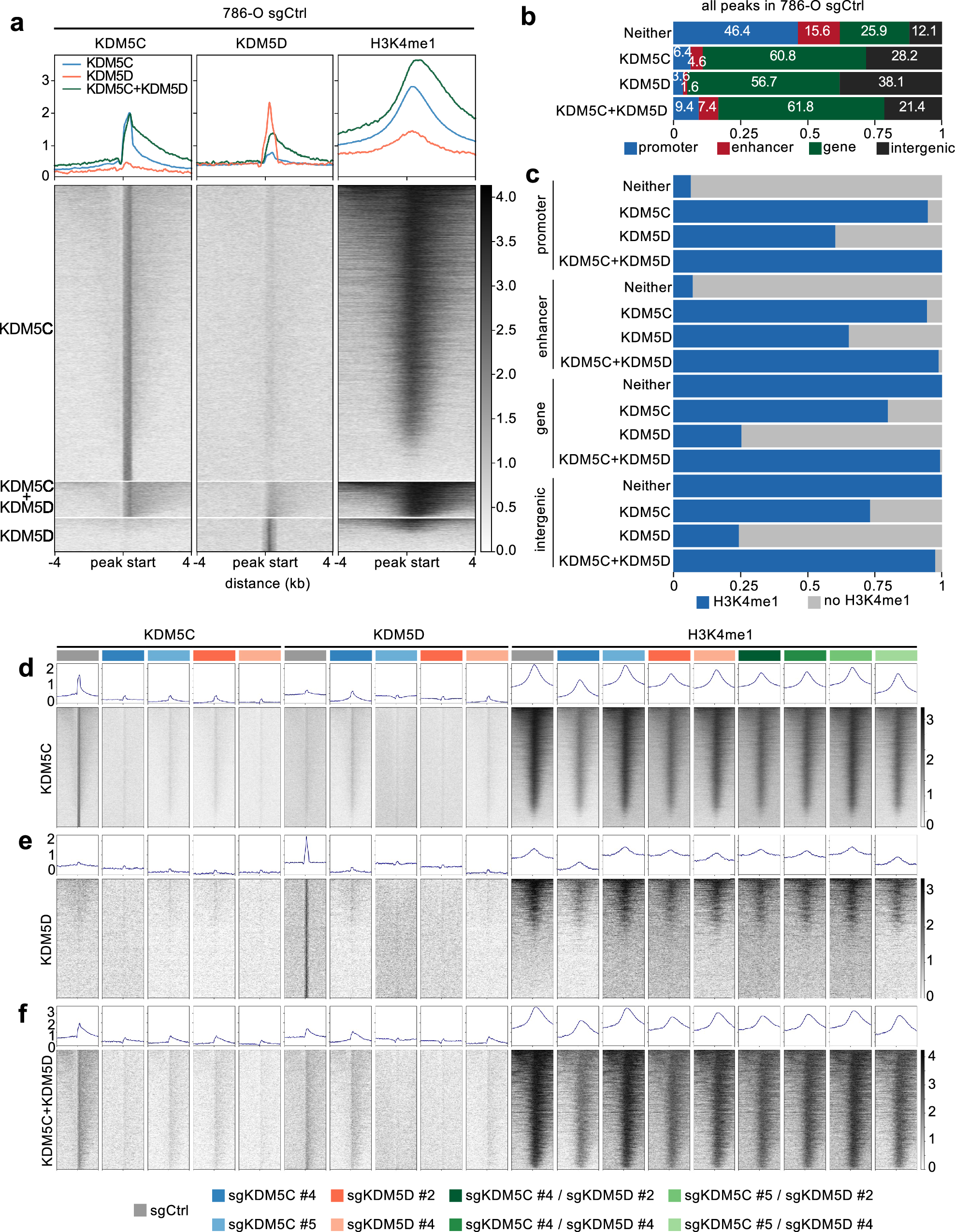
Fig. 7: KDM5C and KDM5D mutations do not affect H3K4me1 in 786-O cells.
From: KDM5C and KDM5D mutations have different consequences in clear cell renal cell carcinoma cells

a CUT&RUN KDM5C, KDM5D and H3K4me1 intensities at KDM5C and KDM5D binding sites in 786-O cells displayed as profiles (upper panels) and heatmaps (lower panels). b Percentage of genomic features with or without KDM5C, KDM5D or both KDM5C and KDM5D binding in 786-O cells. c Distribution of H3K4me1 at genomic features with or without detected KDM5C, KDM5D or both KDM5C and KDM5D binding (rows). d–f CUT&RUN signal for KDM5C, KDM5D and H3K4me1 as profiles (upper panels) and heatmaps (lower panels) in the indicated sgCtrl, sgKDM5C, sgKDM5D or sgKDM5C/sgKDM5D genotypes. Peaks are ordered by (d) all sites bound only by KDM5C, (e) all sites bound only by KDM5D, and (f) all sites bound by both KDM5C and KDM5D.