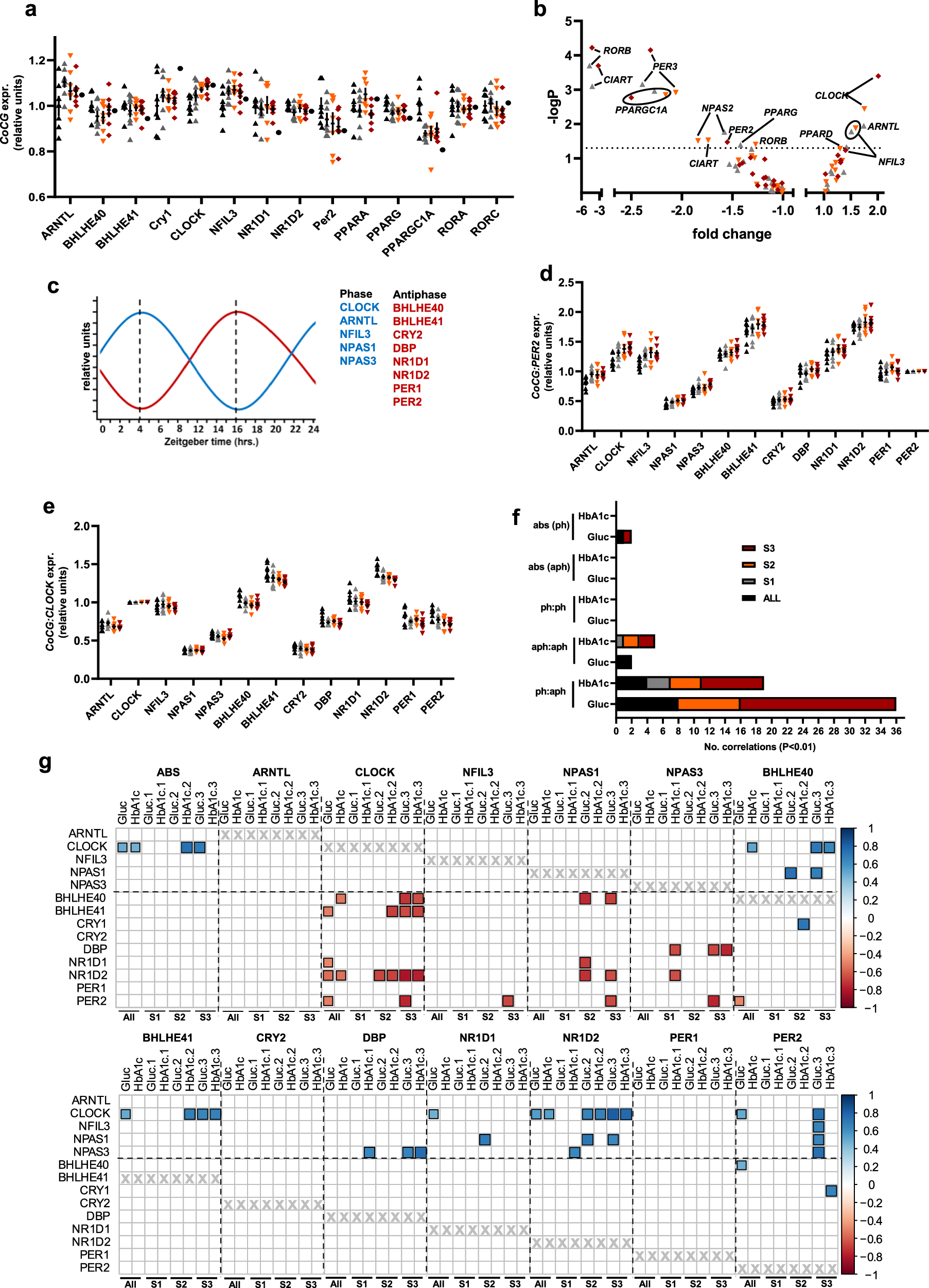
Fig. 4: Increasing alterations of the circadian clock genes during the progression of T2D.

a Gene expression of the main core-clock genes (CoCGs) on each group. b Differential expression of CoCGs known to be expressed in antiphase. c Representative plot of the phase and antiphase CoCGs. d Ratio of CoCG:PER2 gene expression, and e CoCG:CLOCK. f Significant correlations (P < 0.01) for absolute (abs) values (ph or aph), or ratio between phase (ph) or antiphase (aph) CoCG, and glucose (Glu) or HbA1c. g Correlation heatmap from absolute (ABS) or ratio values of CoCGs, significant Spearman’s correlation coefficients (rho) were colored blue (positive) and red (negative), (P < 0.01), NW (n = 7), OW (n = 8), PD (n = 7), T2D (n = 8), independent samples. Error bars as mean ± SEM.