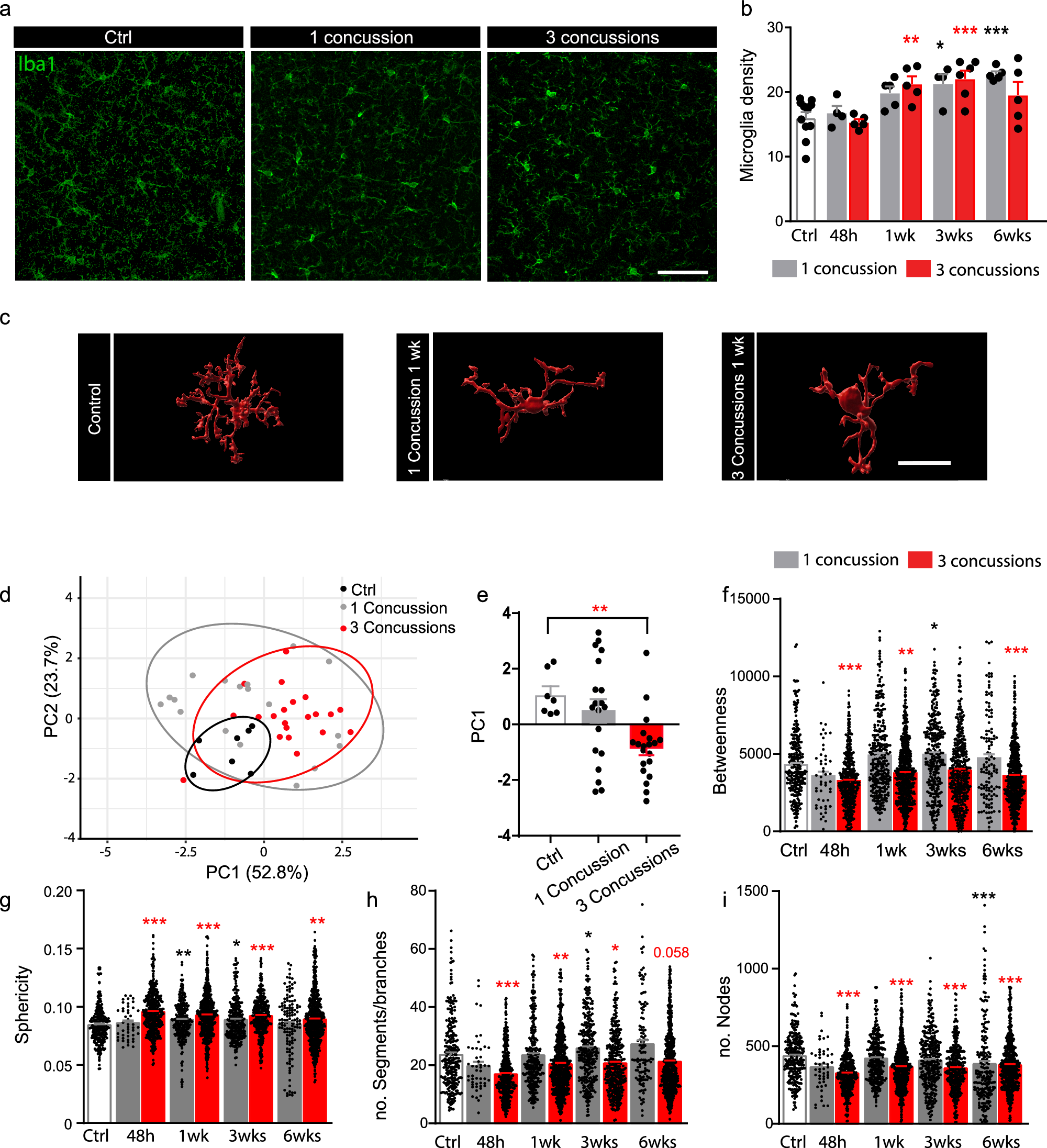
Fig. 2: Microglia become ameboid in the cortex following single and repetitive concussions.

a Representative confocal images of the cortex from control, 1 concussion, and 3 concussions mice immunostained against Iba1 (Iba1: green; blue: dapi) 1 week after the last injury. Scale bars: 100 µm. b Quantification of the number of Iba1+ cells in the cortex at different time points 48 h 1, 3, and 6 weeks following single (gray bars) or repetitive (red bars) concussions. n = 4–11 mice per group. p = 0.0082 3 concussions 1 wk vs Ctrl; p = 0.0165 1 concussion 3 wks vs Ctrl; p = 0.0008 3 concussions 3 wks vs Ctrl; p = 0.0004 1 concussion 6 wks vs Ctrl. c 3D Imaris representations of the morphological changes in microglia following concussion(s). Scale bars: 20 µm. d Principal component analysis of the morphological features to reduce dimensionality following single repetitive concussions. (e) Quantification of average scores on principal components 1 for control, 1 concussion, and 3 concussions. p = 0,0084 Control vs 3 concussions; one-way ANOVA followed by Dunnett’s test. f–i Quantification of the microglia betweenness (f; p > 0.0001 Ctrl vs 3 concussions 48 h; p = 0.0092 Ctrl vs 3 concussions 1 wk; p = 0.023 Ctrl vs 1 concussion 3 wk; p > 0.0001 Ctrl vs 3 concussions 6 wks), sphericity. (g; p < 0.0001 Ctrl vs 3 concussions 48 h; p = 0.0016 Ctrl vs 1 concussion 1 wk; p < 0.0001 Ctrl vs 3 concussions 3 wks; p00.0496 Ctrl vs 1 concussion 3 wks; p < 0.0001 Ctrl vs 3 concussions 3 wks;p = 0.0025 Ctrl vs 3 concussions 6 wks), number of segments per branches (h; p = 0.0001 Ctrl vs 3 concussions 48 h; p = 0.0082 Ctrl vs 3 concussions 1 wk; p = 0.0409 Ctrl vs 1 concussion 3 wks; p = 0.0488 Ctrl vs 3 concussions 3 wks) and number of nodes (i; p < 0.0001 3 concussions vs Ctrl for all time points) of microglia in the cortex at different time points 48 h 1, 3, and 6 weeks following single (gray bars) or repetitive (red bars) concussions. n = 4–7 mice per group and N = 45–692 microglia per group. Data represent mean ± SEM. Significant differences with *p < 0.05, ***p < 0.001. Scale bar equals 5 μm. All data were tested with the Shapiro–Wilk test. Data in (b) and (e) are normally distributed. Data in (f–i) are not normally distributed. Comparisons were then made using a one-way ANOVA and Dunnett’s test in (b) and (e). Kruskall–Wallis test followed by Dunn’s test was used for (f–i). Ctrl: Control; wk: week. Data as mean ± SEM.