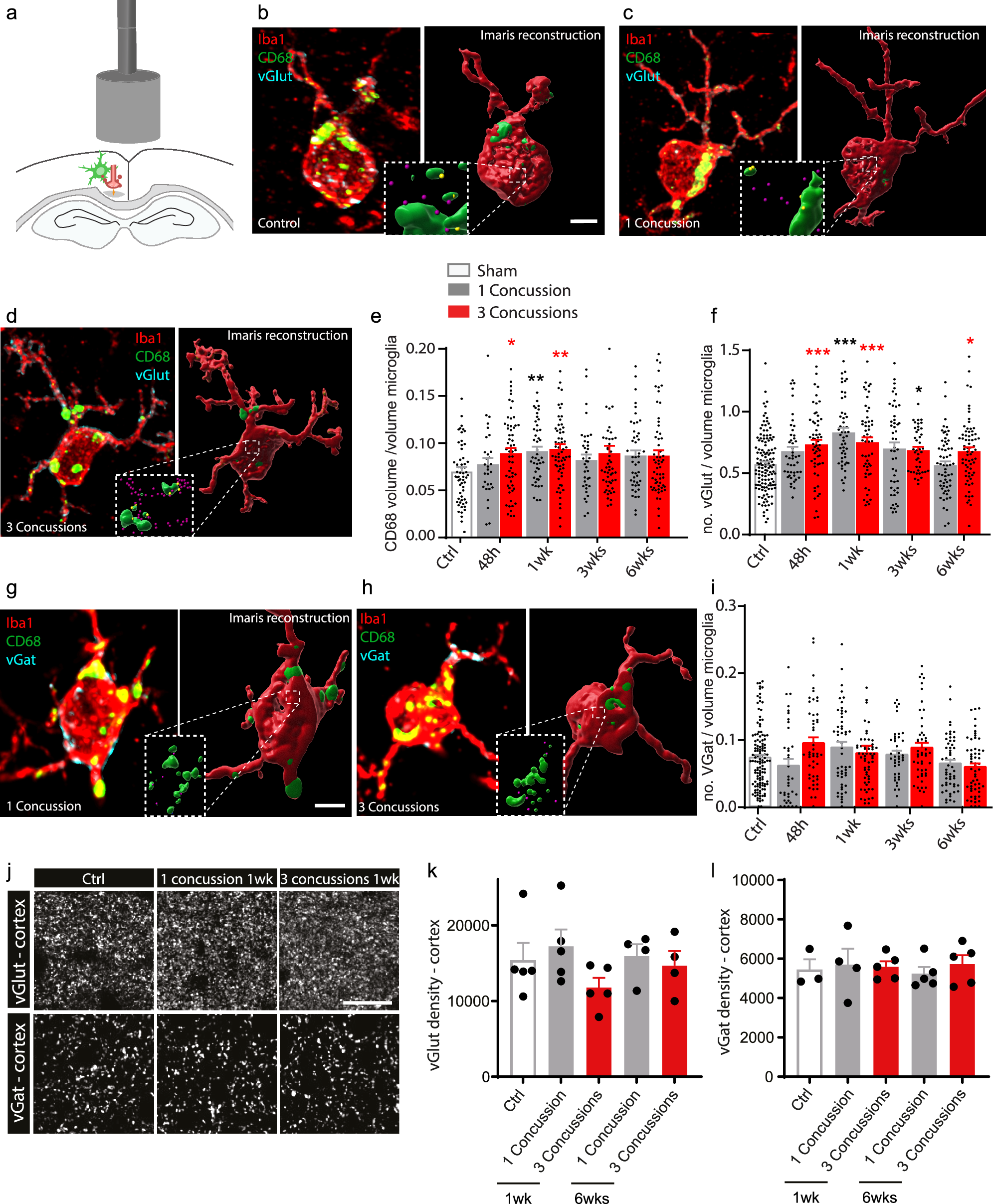
Fig. 3: Increased amounts of presynaptic excitatory material are found in cortical microglia following repetitive concussions.

a Scheme of the experimental design investigating cortical microglia-mediated synapse engulfment in the cortex (green: microglia; red: presynaptic terminal). b–d Confocal images and 3D surface rendering in Imaris of excitatory synaptic marker (cyan, purple in 3D reconstructions) engulfment in lysosomes (green) of microglia (red) in controls (b), in single concussion at 6 weeks (c), in repetitive concussions at 6 weeks (d). e Quantification of volume of CD68–positive lysosome per volume microglia in the cortex of control mice and at different time points following injury. n = 4 (48 h) to 5 (1 wk, 3 wks, and 6 wks) mice per group, 30–62 microglia per group. P = 0.0185 Ctrl vs 3 concussions 48 h; p = 0.0053 Ctrl vs 1 concussion 1 wk; p = 0.0011 Ctrl vs 3 concussions 1 wk. f Quantification of the engulfment of vGlut excitatory synapses in the cortex of control mice and at different time points following injury. n = 4 (48 h) to 5 (1 wk, 3 wks, and 6 wks) mice per group, 42–130 microglia per group. P = 0.0006 Ctrl vs 3 concussions 48 h; p > 0.0001 Ctrl vs 1 concussion 1 wk; p = 0.0005 Ctrl vs 3 concussions 1 wk; p = 0.0466 Ctrl vs 3 concussions 3 wks; p = 0.0409 Ctrl vs 3 concussions 6 weeks. g, h Confocal images and 3D surface rendering in Imaris of inhibitory synaptic marker (cyan, purple in 3D reconstructions) engulfment in lysosomes (green) of microglia (red) in single concussion at 6 weeks (g), in repetitive concussions at 6 weeks (h). i Quantification of the engulfment vGat inhibitory synapses in the cortex of control mice and at different time points following injury. n = 4 (48 h) to 5 (1 wk, 3 wks, and 6 wks) mice per group, 37–128 microglia per group. j Confocal images of vGlut (top) and vGat (bottom) puncta in layer II/III of the cortex underlying the concussion(s) in controls and at 1 week following single repetitive concussions. k Quantification of vGlut puncta in layer II/III of the cortex at 1 and 6 weeks following single or repetitive concussions. n = 4–5 animals per group. l Quantification of vGat puncta in layer II/III of the cortex at 1 and 6 weeks following single or repetitive concussions. n = 3–5 animals per group. All data were tested with the Shapiro-Wilk test. Data in (e, f, i) are not normally distributed and were then compared using a Kruskall–Wallis test followed by Dunn’s test. Data in (k, l) are normally distributed and were analyzed using one-way ANOVA followed by Dunnett’s multiple comparison test. Scale bars in (b–d, g, h) equal 5 μm and 30 μm in (j). Ctrl: Control; wk: week. Each dot represent one microglia in (e, f, i). Data as mean ± SEM.