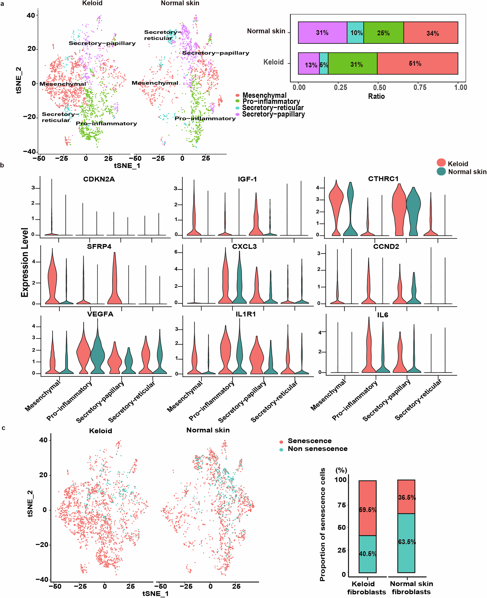
Fig. 1: Single-cell RNA sequencing (scRNA-seq) analysis of fibroblasts derived from keloids and adjacent normal skins.

a Cellular heterogeneity of fibroblasts in keloid and adjacent normal skin samples (n = 4). The keloid and normal skin fibroblasts were subclustered into four subpopulations: secretory-papillary, secretory-reticular, mesenchymal, and pro-inflammatory. Each fibroblast subcluster is defined on the right in different colors. The proportions of four fibroblast subpopulations in keloid and normal skin samples. b Violin plots showing representative differentially expressed senescence- and inflammation-related genes between keloid fibroblasts and normal skin fibroblasts subpopulations (n = 4). c t-SNE plots and bar plots showing the proportion of senescent fibroblasts in keloids and normal skins. Keloid: keloid fibroblasts, Normal skin: normal skin fibroblasts (n = 4).