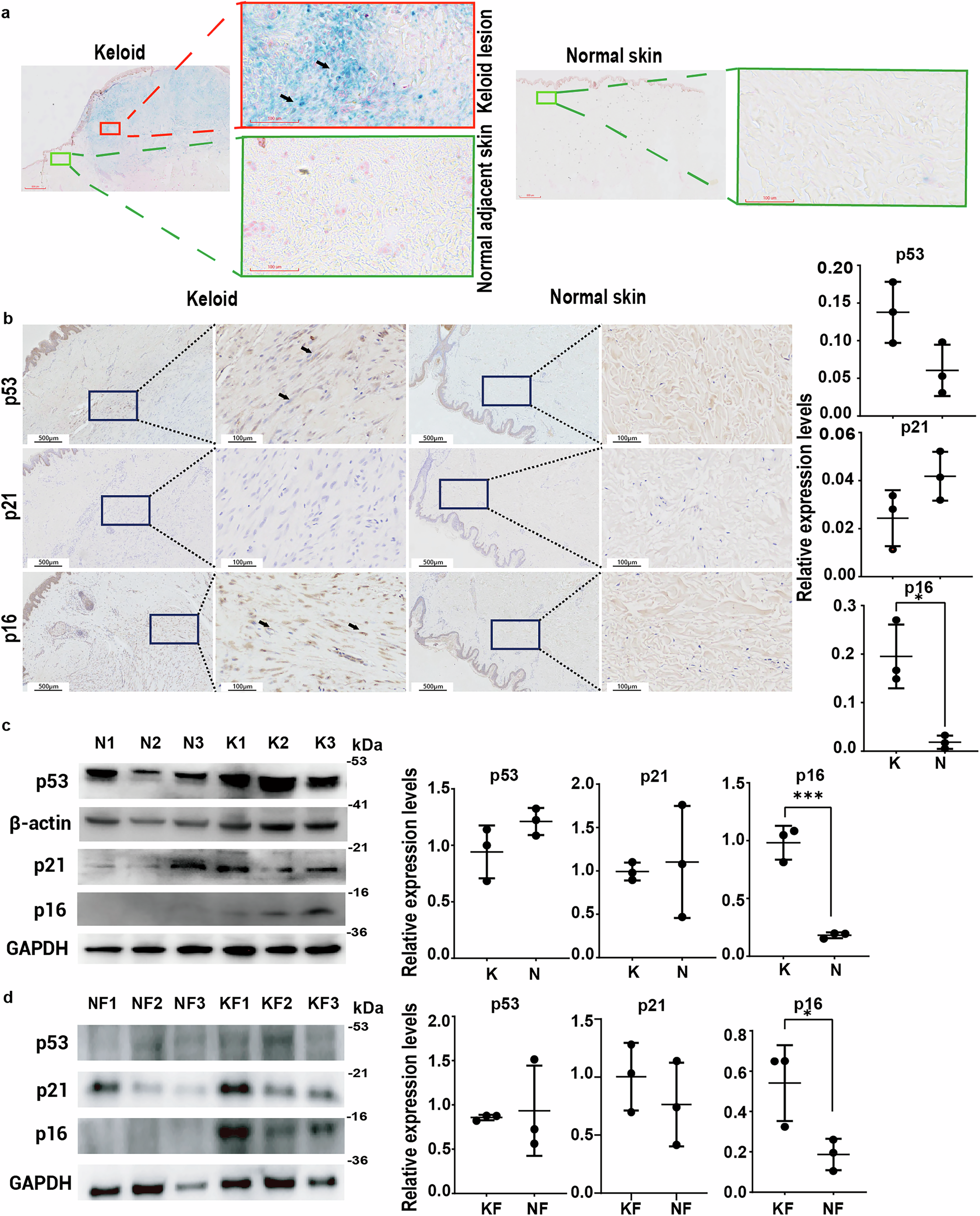
Fig. 2: Expression of senescence-associated markers in fibroblasts and tissues from keloids and normal skins.

a Histological sections of normal skins and keloids were detected using senescence-associated β-galactosidase (SA-β-gal) staining, and nuclei were counterstained with nuclear fast red. Specific keloid disease lesion sites consist of normal adjacent skin (green) and keloid lesion (red) sites. Image of SA-β-gal expression in keloid lesion, normal adjacent skin, and normal skin based on panoramic scan (red bar = 800 μm). Red-boxed inserts show positive expression of SA-β-gal (black arrowheads) in the keloid lesion dermis and green-boxed inserts show expression of SA-β-gal in the normal adjacent skin and normal skin dermis (red bar = 100 μm). b Histological sections of normal skins and keloids were detected using immunohistochemical staining and semi-quantitative analysis for senescence-associated markers p53, p16, and p21 in brown, and nuclei were counterstained with haematoxylin-eosin (H/E) in blue (scale bar = 500 μm). Black-boxed inserts show the expression of p53, p16, and p21 in fibroblasts of keloids and normal skins dermis (black arrowheads, scale bar = 100 μm). The protein expression levels of p53, p16, and p21 in tissues (c) and fibroblasts (d) from keloids and normal skins detected using western blot analysis. (K keloid tissue, N normal skin tissue, KF keloid fibroblasts, NF normal skin fibroblasts) Data shown as the means ± SD (n = 3; *p < 0.05, ***p < 0.001).