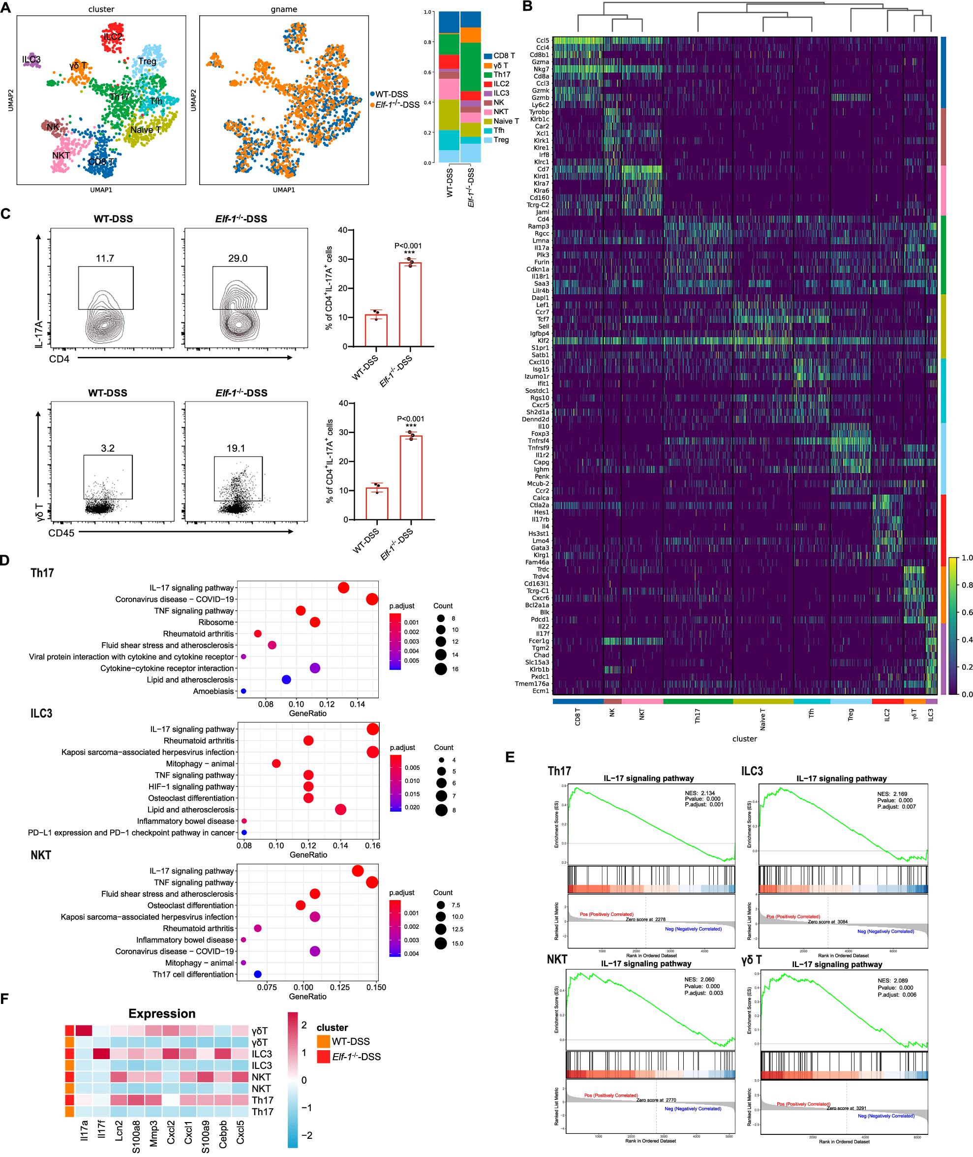
Fig. 3: IL-17 signaling pathway was markedly upregulated in DSS-treaeted Elf-1−/− mice.
From: Transcription factor ELF-1 protects against colitis by maintaining intestinal epithelium homeostasis

A UMAP plots and proportions of the identified T cell types from the colonic tissues of DSS-treated WT and Elf-1−/− mice. B Heatmap of top marker genes for the subpopulations of T cells and ILCs group as indicated. C Percentages of CD4+IL-17+ Th17 cells and γδ T cells in colonic tissues of DSS-treated WT and Elf-1−/− mice (n = 3). KEGG (D) and GSEA (E) analyses of up-regulated DEGs in Th17, ILC3, NKT and γδT cells of DSS-treated Elf-1−/− mice. F Heatmap of representative genes of IL-17 signaling pathways in Th17, ILC3, NKT and γδT cells of DSS-treated WT and Elf-1−/− mice. The intensity of expression is indicated as specified by the color legend.