Fig. 4: ELF-1 deficiency in non-hematopoietic cells intrinsically aggravates DSS induced colitis.
From: Transcription factor ELF-1 protects against colitis by maintaining intestinal epithelium homeostasis

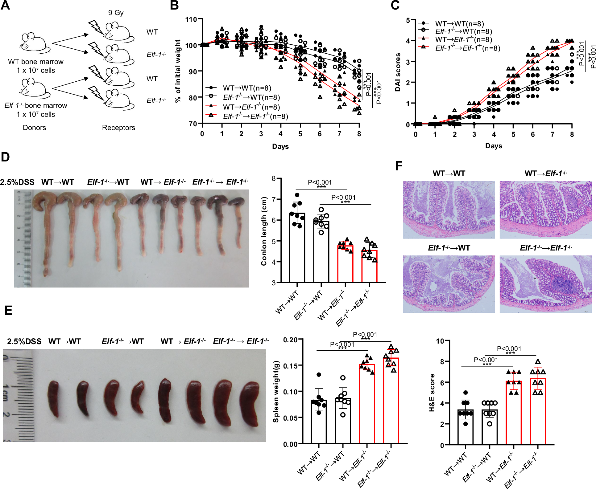
A The schematic diagram of construction of bone marrow chimera. The body weight (B) and DAI scores (C) of irradiated WT and Elf-1−/− mice transferred with WT or Elf-1−/− bone marrow in DSS-induced colitis (n = 8). Colon lengths (D) and spleen weight (E) of irradiated WT and Elf-1−/− mice transferred with WT or Elf-1−/− bone marrow in DSS-induced colitis (n = 8). F H&E staining and H&E scores of irradiated WT and Elf-1−/− mice transferred with WT or Elf-1−/− bone marrow in DSS-induced colitis (n = 8). Data are shown as mean ± SD, representing one of at least three independent experiments. *P < 0.05, **P < 0.01, ***P < 0.001.