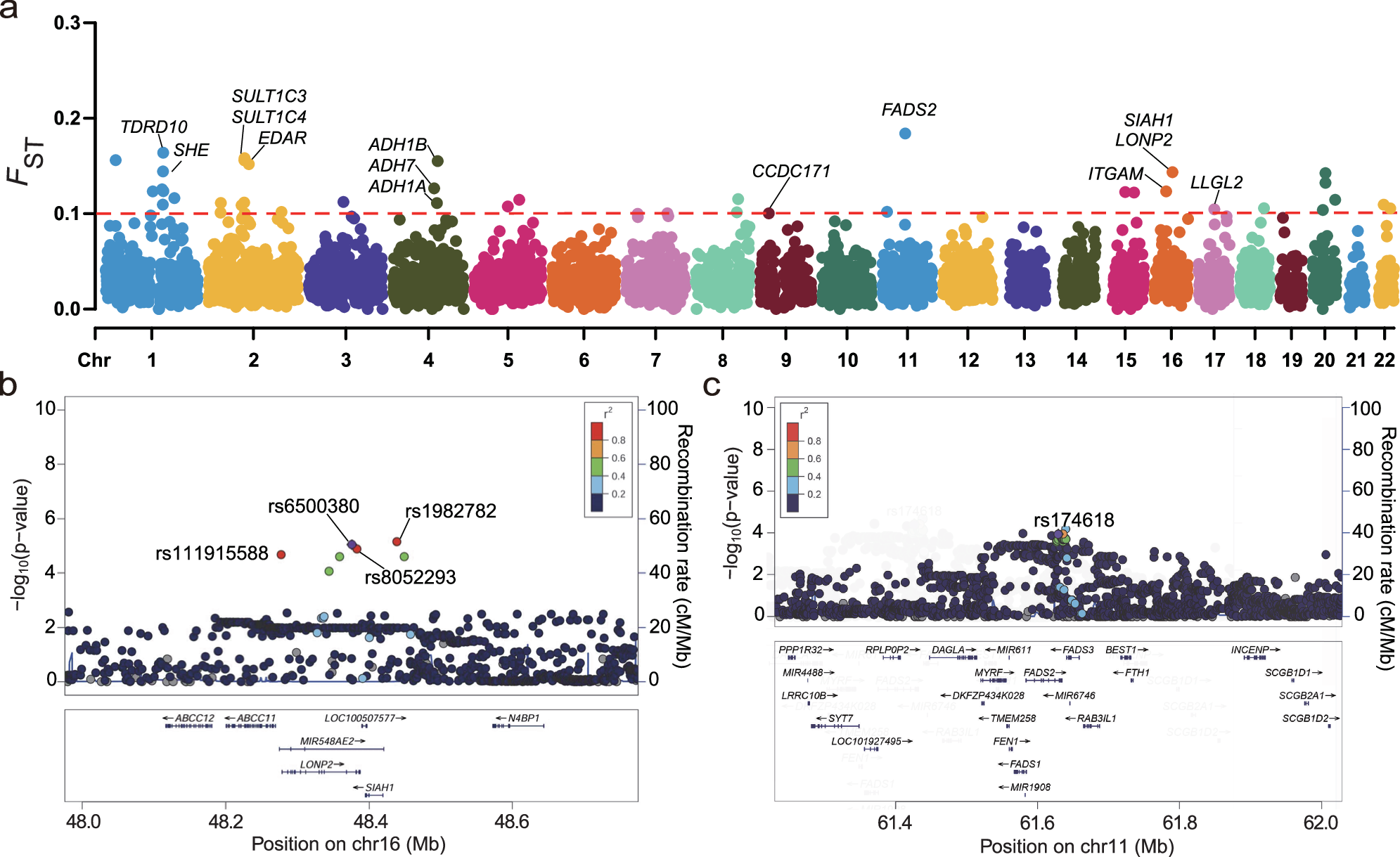
Fig. 4: Genome-wide selection signatures of the CPHC.
From: Genetic diversity and dietary adaptations of the Central Plains Han Chinese population in East Asia

a Manhattan plot of the signatures of natural selection from the WGS data of the CPHC. The y-axis represents the FST values. Significance threshold indicated by horizontal red line (FST > 0.1). b, c LocusZoom plots of the rs6500380 and rs174618. The rs6500380 and rs174618 are represented by the purple circle. Linkage disequilibrium r2 values were calculated using the East Asian population from the 1KGP.