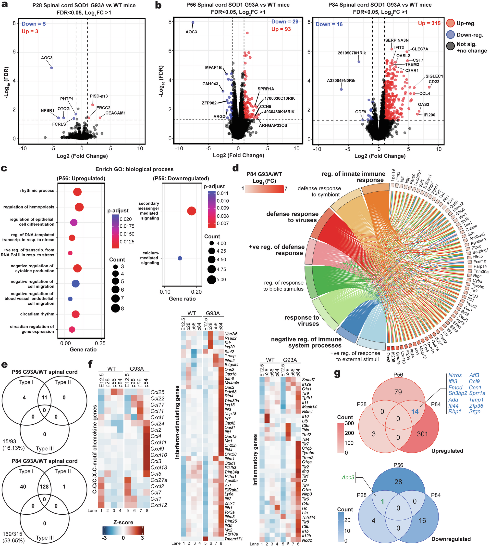
Fig. 2: Induction of Type I and II ISGs during pre-symptomatic stage preceding the onset of ALS development.

Volcano plots of normalized differentially expressed genes from whole spinal cord of G93A over WT mice at postnatal day 28 (a), day 56 or 84 (b). Genes upregulated and downregulated (Dotted lines: Log2 = 1/-1, 2-fold expression changes) are shown in red and blue, respectively. In this plot, the -Log10 FDR value of each gene is plotted (on the vertical axis) against its log 2-fold change (on the horizontal axis). c Enrichment pathway analysis of Biological Process (BP) GO terms of up- and downregulated DEGs in G93A/WT postnatal day 56 mice. Analysis was performed using a hypergeometric overrepresentation test against the GO database, with significance achieved at Q-value < 0.05. Dots represent term enrichment, p-values indicating the statistical significance of the enrichment are represented along a gradient color from blue (less significant) to red (most significant). The sizes of the dots represent the count of DEGs belonging to each term. d The circos plot illustrating the functional characterization of genes expression modules in G93A/WT postnatal day 84 mice. Each segment ring in the right side represents a module of co-expressed genes identified from upregulated DEGs between G93A and WT mice. The left segmented ring displays enriched GO terms that characterize these modules. Each line represents a pairwise dataset overlap as determined by GSEA analysis and filtered by p < 0.05. e The Venn diagram illustrates the classification of up-regulated DEGs from G93A/WT at both P56 and P84 mice into categories of Type I, II, and/or III ISGs. f Heatmap of selected chemokines, pro-inflammatory, and interferon-stimulating genes in G93A versus WT mice ranging from embryonic day 12.5 to postnatal day 84. g Venn diagram illustrates the genes that overlap across the pre-symptomatic stage of G93A/WT mice, from P28 to P84.