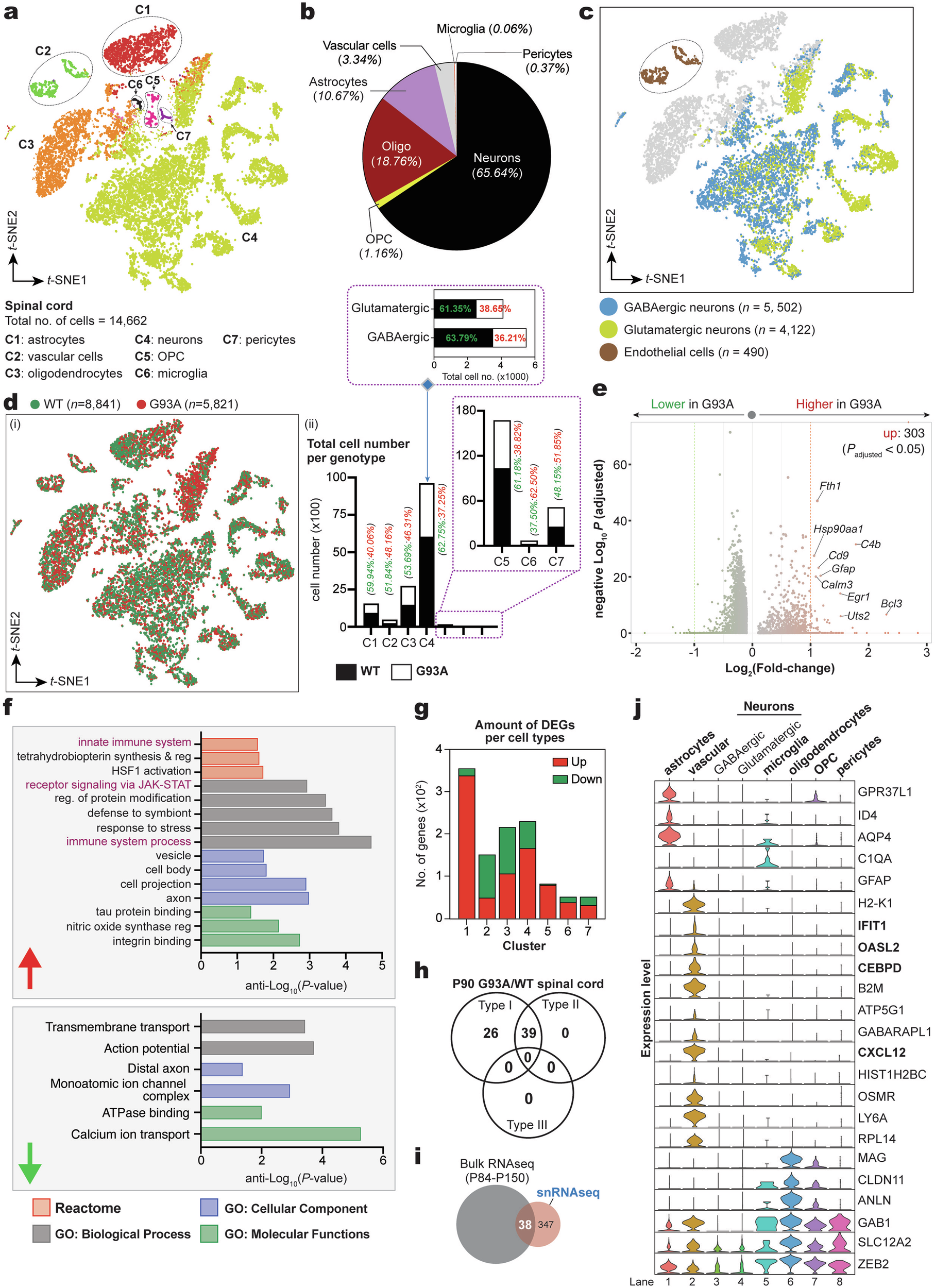
Fig. 4: Expression changes across seven cell types in SOD1-ALS.

a t-SNE and assignment of 14,662 cells to 7 cell types: astrocytes (C1); vascular cells (C2); oligodendrocytes (C3); neurons (C4); OPC (C5); microglia (C6); and pericytes (C7). b Percentage for each cell type in G93A versus WT controls (n = 6 per group). c t-SNE of vascular and neurons populations reclustered into three subpopulations: endothelial; GABAergic neurons; and Glutamatergic neurons. Total number of cells for each subpopulation were indicated. d t-SNE projection (i) and percentage quantification (ii) of all seven major and subclustered cell types with genotyping data. e Volcano plot of differential gene expression [Log2(G93A/WT)] in G93A mutant vs WT control mice based on normalized gene expression values. Significantly dysregulated genes [5% FDR (Benjamini-Hochberg-corrected p-value)] are indicated in red (upregulated; red dotted line: Log2FC ≥ 1.0) and green (downregulated; green dotted line: Log2FC ≤ -1.0). f Pathway analysis (GO) was performed using g:Profiler database (Reactome, Biological Process, Molecular Function, and Cellular Component). g The distribution of DEGs proportions across all cell clusters. Venn diagram illustrates the classification of ISGs upon analysis by INTERFEROME (h), and the shared DEGs between bulk and snRNA-seq (i). j Normalized expression values of indicated differentially expressed ISGs were plotted as violin plots with genes as rows and clusters as columns (Lane 1-8).