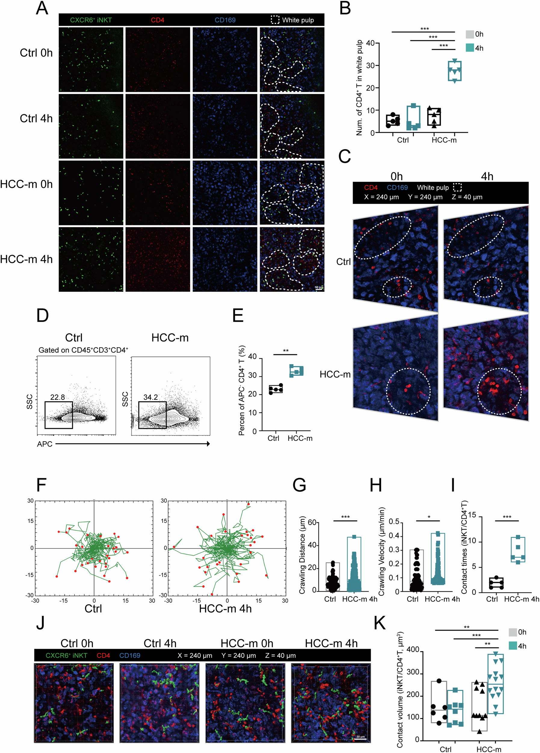
Fig. 4: Splenic CD4+ T cells in mice with HCC-m enhanced their interaction with iNKT and subsequently facilitated migration into the white pulp.

A Intravital microscopic observation of the spleen was carried out 4 h after the Hepa1-6 cell was injected orthotopically into the spleen of CXCR6Gfp/+ mice. Fluorescein-conjugated anti-mouse CD4 and CD169 antibodies were employed to label CD4+ T cells (Red) and marginal zones (Blue). Scale bar, 100 µm. White pulps have been indicated with a white dashed line. B Statistical analysis of the number of CD4+ T cells in white pulp in each group. C Representative Z-Stack fluorescence co-localization images (X = 240 µm, Y = 240 µm, Z = 40 µm) were obtained to analyze the potential interactions between CD4+ T cells and white pulp at the different time points. D Flow cytometry analysis of the proportion of CD4 + T cells in the spleen white pulp of mice with HCC metastasis. Anti-mouse CD45-APC antibody was injected into the tail vein of the mice 1 h before the experiment. APC- CD4+ T cells were CD4+ T cells located in the white pulp. E Statistical analysis of the percentage of CD4+ T cell in the white pulp. F Determination of the migration trajectories of CD4+ T cells in the control and HCC-m mice after adjusting the starting position. The data was collected from 5 mice, and scanned for 10 min at 2-s intervals. A red dot represents one CD4+ T cell. G Statistical analysis of the crawling distance and H crawling velocity of mouse splenic CD4+ T cells 4 h after orthotopic injection of Hepa1-6 cells into the liver. I Statistical analysis of the number of contacts formed between splenic iNKT and CD4+ T cells within 10 min. J Representative Z-Stack fluorescence co-localization images (X = 240 µm, Y = 240 µm, Z = 40 µm) were collected to examine the potential interactions between CD4+ T cells and iNKTs in different time points. K Statistical analysis of the contact volume between CD4+ T cells and iNKT in each group. The data shown was obtained from three independent experiments with n = 5 mice per group. The data has been displayed as the mean ± SEM. *P < 0.05, **P < 0.01, ***P < 0.001.