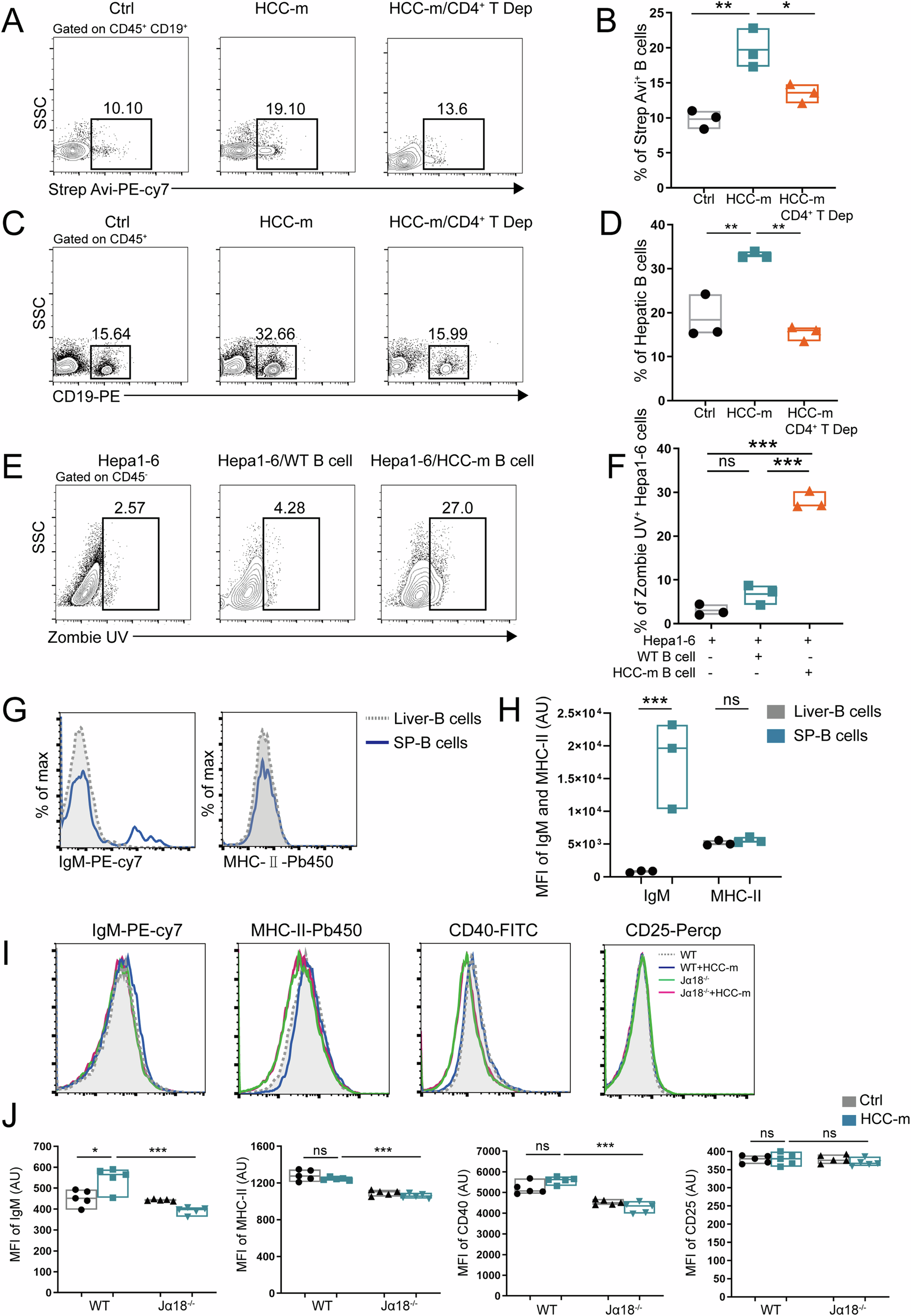
Fig. 7: Splenic B cells from HCC-m mice migrate to the liver and exert cytotoxic effects on Hepa1-6 cells.

A Flow cytometry was performed to analyze the percentage of spleen-derived B cells in the hepatic B cell pool in the Ctrl, HCC-m, and HCC-m/CD4+ T cell-depleted groups. B Statistical analysis of (A). C Flow cytometry was used to analyze the frequency of hepatic CD19+ B cells in control mice, HCC-m mice, and CD4+ T cell depletion HCC-m mice. D Statistical analysis of (C). E Hepa1-6 cells (5 × 104) were co-cultured with splenic B cells (2 × 104) from WT or HCC-m mice in U-bottomed 96-well plates. After 3 days, the Hepa1-6 cells were collected and incubated with Zombie UVTM dye. The percentage of dead Hepa1-6 cells was analyzed by flow cytometry. F Statistical analysis of (E). G Flow cytometry was used to analyze the expression levels of IgM and MHC-II in liver-derived and spleen-derived B cells. H Statistical analysis of (G). I Flow cytometry was used to analyze the expression levels of IgM, MHC-II, CD40, and CD25 in B cells in WT and Jα18−/− mice. J Statistical analysis of (I). The data shown was obtained three independent experiments with n = 3 mice per group. The data has been displayed as the mean ± SEM. ***P < 0.001. **P < 0.01, *P < 0.05. NS: non-significant.