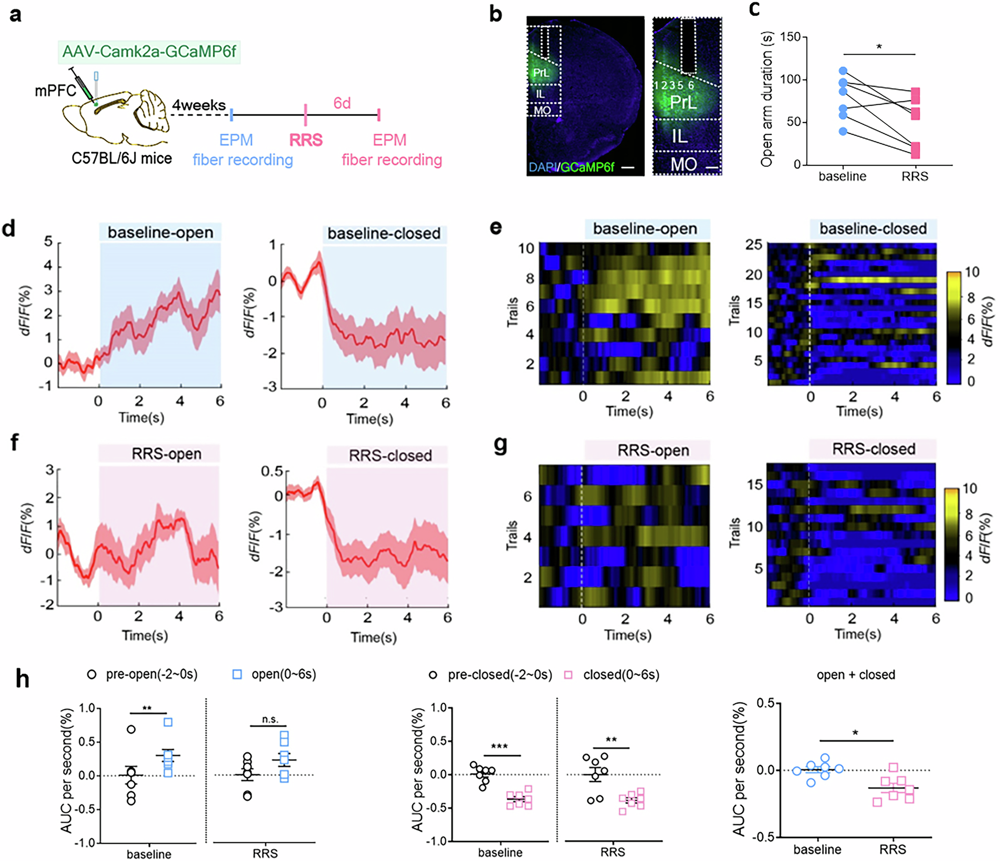
Fig. 3: Fiber photometry shows activity of PrLαCaMKII+ neurons during mice explore the EPM.

a A flow chart of experimental design. This figure was created using BioRender(https://www.biorender.com/). b Virus-mediated GCaMP6f expression in PrLαCaMKII+ neurons and fiber implantation in the PrL. Scale bar, left: 500 μm; right: 200 μm. c Open-arm duration in the EPM test. Paired t-test, n = 7 mice. d, f Representative in vivo calcium activity traces of PrLαCaMKII+ neurons during open (left)- and closed (right)-arms exploration in the EPM test. Baseline conditions (d), 6 d after RRS exposure (f). e, g Representative in vivo calcium fluorescence heat maps. Baseline conditions (e), 6 d after RRS exposure (g). h Calcium signals comparison at baseline state and after RRS exposure. Left, comparing AUC per second between pre-entry (−2 to 0 s) and entry (0–6 s) of open arms. middle, comparing AUC per second between pre-entry (−2 to 0 s) and entry (0–6 s) of closes arms. right, comparing AUC per second between baseline and post-RRS during open- and closed-arms exploration. Unpaired t-test, n = 7 mice. All bar graphs represent mean ± SEM.