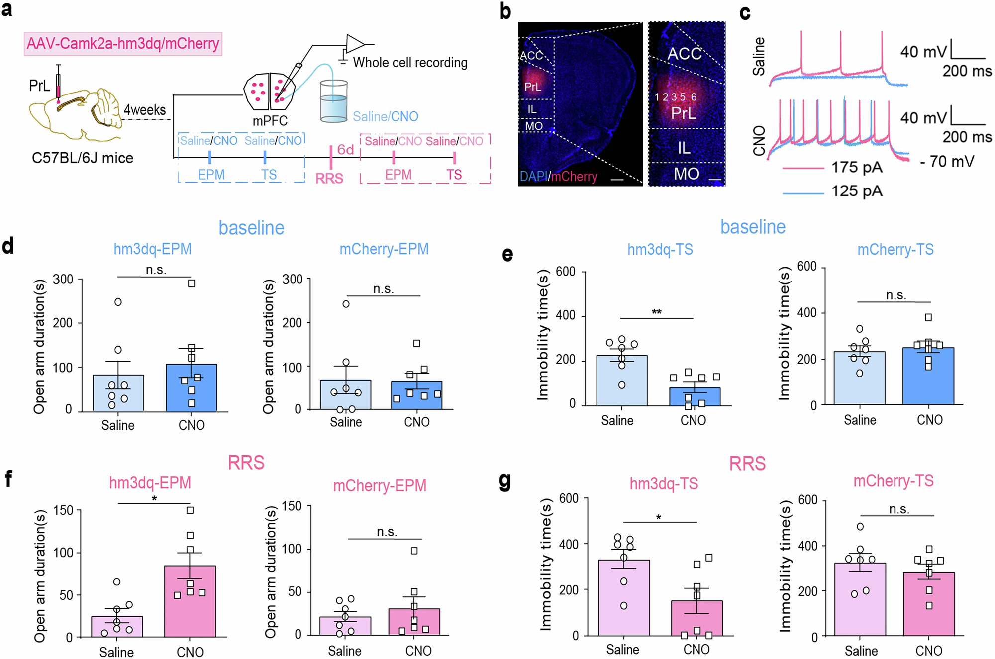
Fig. 4: Activating PrLαCaMKII+ neurons reduce anxiety-like behavior.

a The experimental design. This figure was created using BioRender (https://www.biorender.com/). b Representative images illustrating viral infection in the PrL. DAPI (blue), mCherry (red). Scale bar, left: 500 μm, right: 200 μm. c Representative whole-cell current clamp recordings in PrLαCaMKII+ neurons with bath application of saline or 3 µg/ml CNO. d, e, The effect of chemogenetic activation of PrLαCaMKII+ neurons on anxiety-related behaviors under baseline conditions. EPM tests (d), TS tests (e), paired t-test, n = 7 mice. f, g The effect of chemogenetic activation of PrLαCaMKII+ neurons on anxiety-related behaviors 6 d post-RRS. EPM tests (f), TS tests (g), paired t-test, n = 7 mice. All bar graphs represent mean ± SEM.