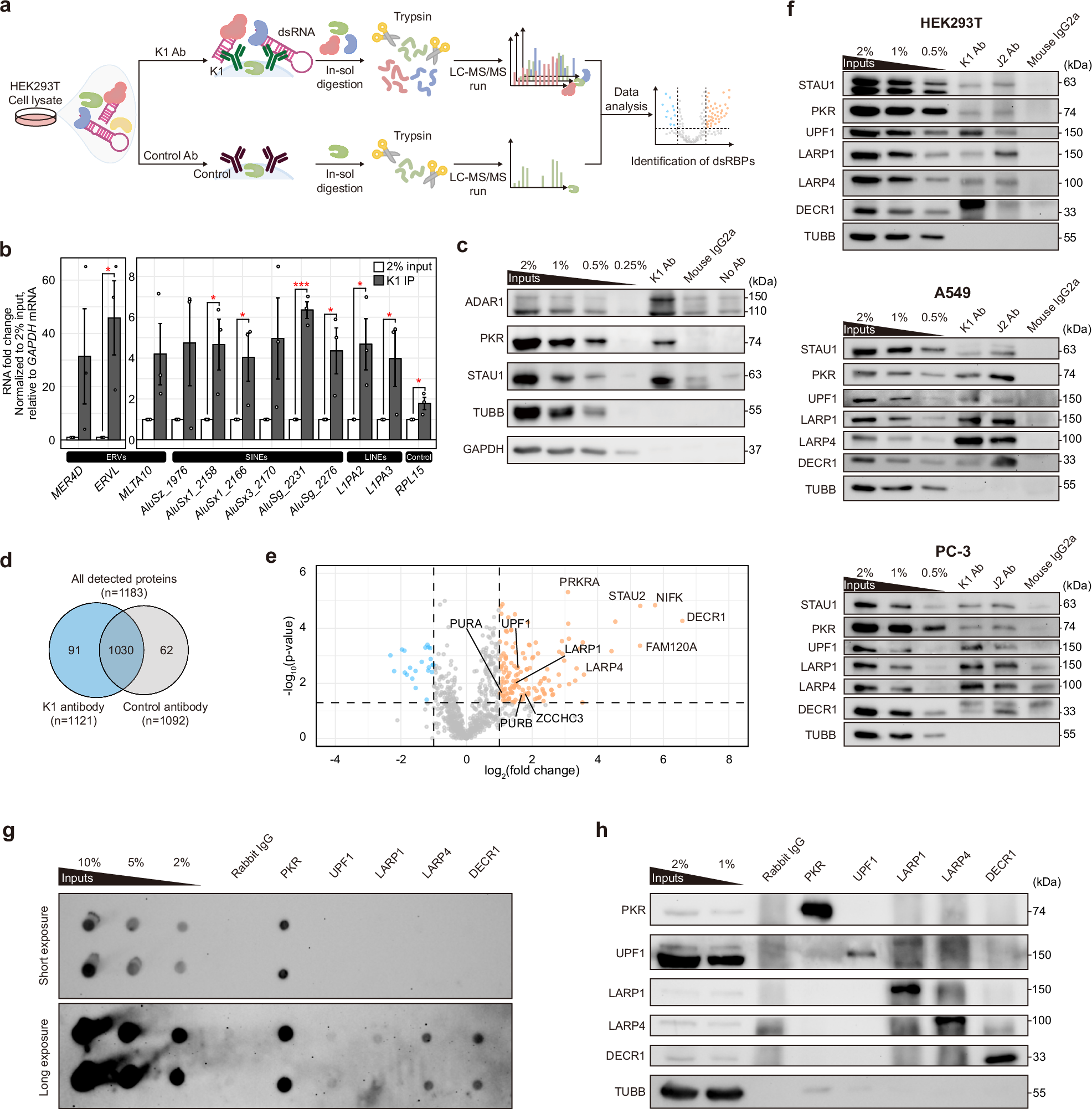
Fig. 1: Capture of dsRNA interacting proteins with K1 antibody.

a Schematics of the K1 IP followed by LC-MS/MS to identify proteins bound to cellular dsRNAs. b Enrichment levels of representative cellular dsRNA species in RNAs co-IPed with the K1 antibody. An average of three biological replicates is shown with error bars denoting s.e.m. Statistical significances were calculated using a one-sided Student’s t-test; *p < 0.05 and ***p < 0.001. c Western blotting analysis comparing K1 and control antibody captured protein samples. d Summary of the number of proteins identified in K1 or control antibody capture. e A volcano plot of proteins identified in all four K1 capture replicates. Significantly enriched proteins (log2(fold change) ≥ 1 and p-value < 0.05) are marked in orange while significantly depleted proteins are marked in blue. The log2(fold change) was calculated as the difference between the averaged log2(LFQ intensity) of four replicates in each experimental group. Statistical significances were calculated using two-sided Student’s t-tests after false discovery rate (FDR) adjustments according to Benjamini-Hochberg at a 0.05 threshold. f Western blot validation for selected proteins identified through the K1 capture in three different cell lines. g J2 dot blot analysis of RNAs co-IPed with PKR and selected dsRBP candidates. h Western blotting analysis to check the IP efficiency of the antibodies used in g.