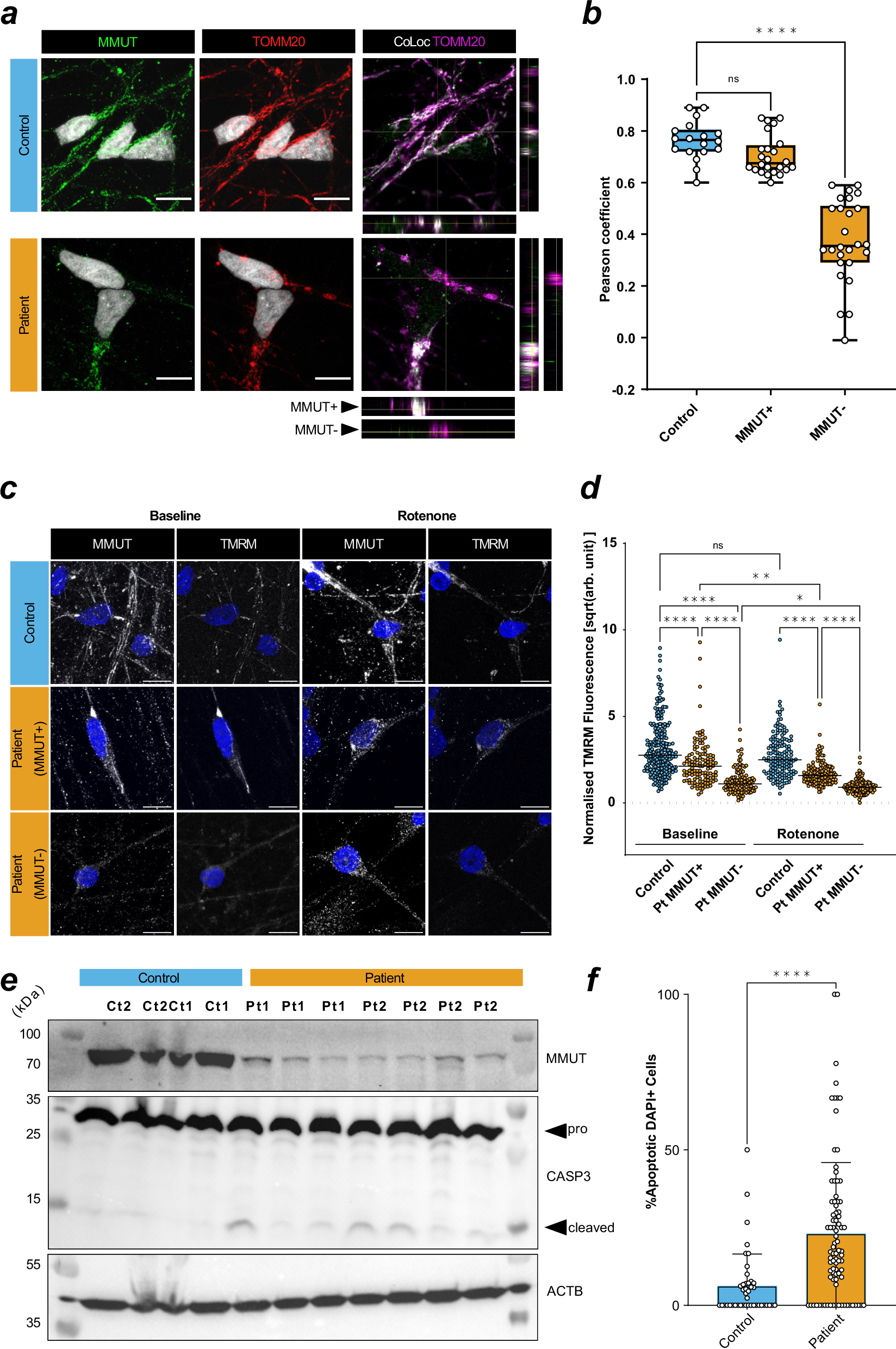
Fig. 3: Patient neurons show mitochondrial dysfunction that overlaps with loss of MMUT protein.
From: Mitochondrial dysfunction drives a neuronal exhaustion phenotype in methylmalonic aciduria

a Left and middle: MMUT+ signal (green) and TOMM20+ mitochondrial signal (red). Right: TOMM20+ signal (magenta) and colocalization with MMUT (white). Representative images were selected from Ct1.2 and Pt1.2 cell lines. Orthogonal representative slices are also shown. Scale is 10 μm. b Pearson correlation coefficient of TOMM20+ regions of interest (ROIs). One data point represents a Pearson’s coefficient from one ROI. 3–5 ROIs per image, total images used from control n = 6 (18 total ROIs) and from patient n = 11 (50 total ROIs). P-value determined by one-way ANOVA with multiple testing (ns, >0.05; ****, <0.0001) Datapoints represent Ct1.2, Ct2, Pt1.1, Pt1.2, and Pt2.1. Error is plotted as min. to max. c Neuronal mitochondria stained with MMUT and TMRM (both grey). Scale is 10 μm. Representative images were selected from Ct2, Pt1.1, and Pt2.1. d TMRM+ ROIs selected from non-overlapping confocal images. Cumulative data is representative of n = 6 in control without rotenone, n = 4 in control with rotenone, n = 8 in patient without rotenone, n = 9 in patient with rotenone. One datapoint represents one background/size-corrected ROI. P-value determined by Kruskal–Wallis with multiple testing (ns, >0.05; *, <0.05; ****, <0.0001). Datapoints represent Ct2, Pt1.1, and Pt2.1. Bar represents the median value. e Western blotting analysis of MMUT, caspase-3 (CASP3), its cleaved product, and ß-actin (ACTB) in total cell lysate from untreated neurons. Each column represents an independent lysate. Uncropped membranes are available in Supplementary Fig. 12. f Quantification of DAPI+ apoptotic cells determined from representative, non-overlapping, epifluorescent images acquired using a 63x objective. Images were taken of fixed untreated neurons at day 50 in vitro. Datapoints in control represent Ct1.2 and Ct2, and datapoint in patient represent Pt1.1, Pt1.2, Pt2.1, and Pt2.2. Cumulative data is representative of n = 43 (776 cells) in control and n = 87 (1317 cells) in patient images. Significance is assessed by Mann–Whitney test (****, < 0.0001). Error is standard deviation. Dunn’s multiple comparisons test used in (b, d).