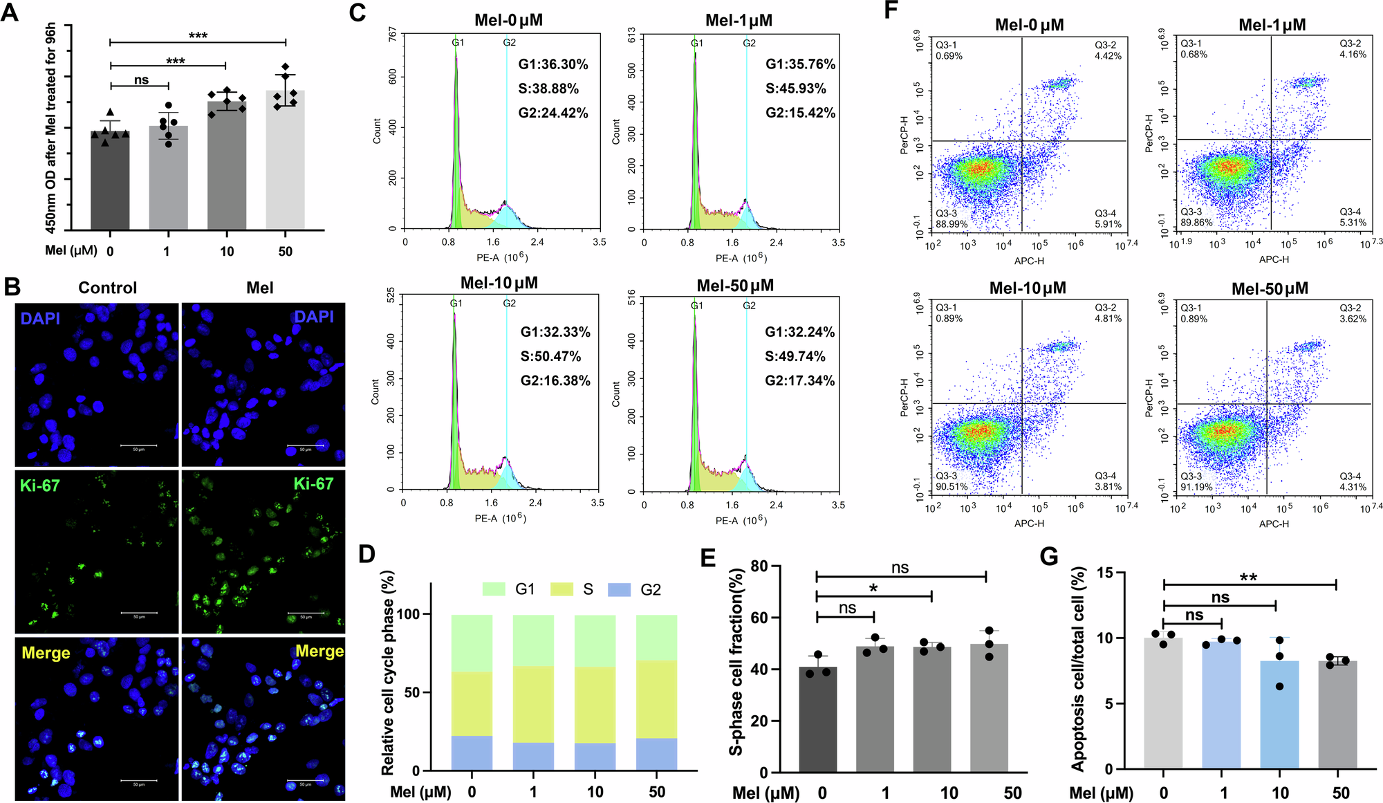
Fig. 4: Melatonin promotes cell proliferation and inhibits apoptosis by affecting the cell cycle.

CCK8 was used to determine the proliferation of HTR-8/SVneo cells after treatment with different concentrations of melatonin for 96 h (A). Ki-67 expression was detected by immunofluorescence after treatment with melatonin (10 μM) (B). Blue fluorescence represents nuclear localization, and green fluorescence is the expression signal of Ki-67. Flow cytometry was used to detect the effect of melatonin treatment for 24 h on the cell cycle of HTR-8/SVneo (C). The effects of different concentrations of melatonin on the cell cycle was compared (D), and statistically analyze the proportion of S-phase cells in each group was performed (E). Flow cytometry was used to detect the cell apoptosis of HTR-8/SVneo cells after treated with melatonin at different concentrations for 24 h (F), and the cell apoptosis index of each treatment group was statistically analyzed (G). Among them, Apoptosis index = (number of early apoptotic cells+ number of mid-stage apoptotic cells)/total number of cells. Ns indicates no significant difference, * indicates p < 0.05, ** indicates p < 0.01, *** indicates p < 0.001.