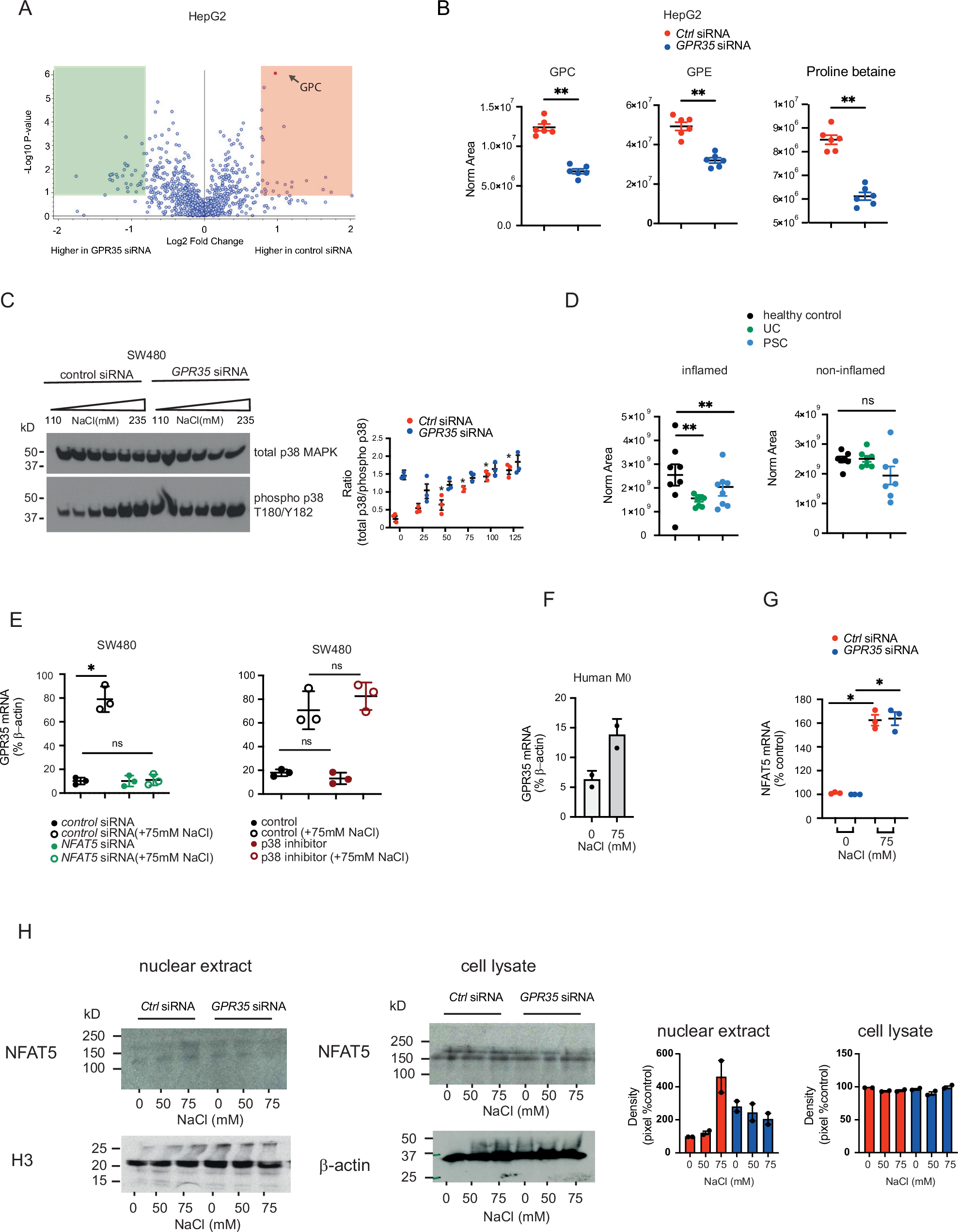
Fig. 2: GPR35 regulates intracellular osmotic pressure.

A Metabolomic screen of GPR35 silenced and control HepG2 cells. Data are shown as log fold change. Measured by mass spectrometry. N = 3. B Osmolytes were measured by mass spectrometry in control and GPR35 silenced HepG2 cells. N = 6. C Western blot analysis of p38MAPK activation with addition of 25 to 125 mM of NaCl. Western blot band density was calculated using ImageJ. N = 3 D The endogenous osmolyte GPC was measured by mass spectrometry in colonic biopsies of healthy control, UC or PSC patients. N = 7-8 E Right panel: GPR35 mRNA levels under normo- or hypersaline conditions with and without NFAT5 siRNA. Left panel: GPR35 mRNA levels under normo- or hypersaline conditions with and without p38 MAPK inhibitor. N = 3. FGPR35 mRNA levels in human macrophages under normo- or hypersaline conditions. N = 2. GNFAT5 mRNA levels under normo- or hypersaline conditions with and without GPR35 siRNA. N = 3. H Western blot analysis of NFAT5 in cell lysates and nuclear extracts. N = 5. Western blot band density was calculated using ImageJ. All data represented as mean ± s.e.m. Statistical significance was calculated using Mann Whitney U after Kruskal Wallis testing. *p < 0.05, **p < 0.01.