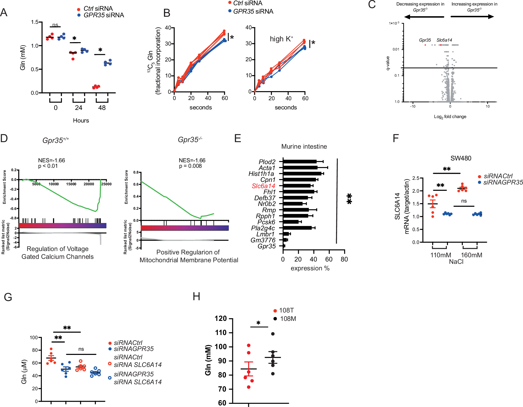
Fig. 3: Na+-dependent glutamine uptake is regulated by GPR35. A.

A Glutamine concentration in culture medium of SW480 cells at different time points of cell culture showing increased consumption of glutamine by control siRNA compared to GPR35 siRNA transfected cells. Measured by Promega glutamine GLO assay. N = 3. B [13C5] glutamine uptake over 60 s, measured by LC-MS, in SW480 cells 48 h following siRNA transfection. Left panel: Uptake under physiological K+ and Na+ conditions. right panel: Uptake under high K+ conditions (50 mM KCl). N = 3 C RNAseq of Gpr35+/+ and Gpr35−/− murine ileum. N = 6 per genotype. D Pathway analysis of RNAseq in murine ileum of Gpr35+/+ and Gpr35−/− mice. E RNAseq of Gpr35+/+ and Gpr35−/− murine ileum. Data are shown as % gene expression wildtype mice. N = 5 mice per genotype. FSLC6A14 mRNA expression in SW480 cells under physiological and high Na+ conditions. N = 6. G Glutamine uptake in control or GPR35 silenced SW480 cells with additional SLC6A14 knock down. N = 6. H Glutamine uptake in hiPSC carrying the 108 T norm or the 108 M risk variant of GPR35. Intracellular glutamine was measured by luminescence. N = 6. All data represented as mean ± s.e.m. Statistical significance was calculated using Mann Whitney U after Kruskal Wallis testing. *p < 0.05, **p < 0.01.