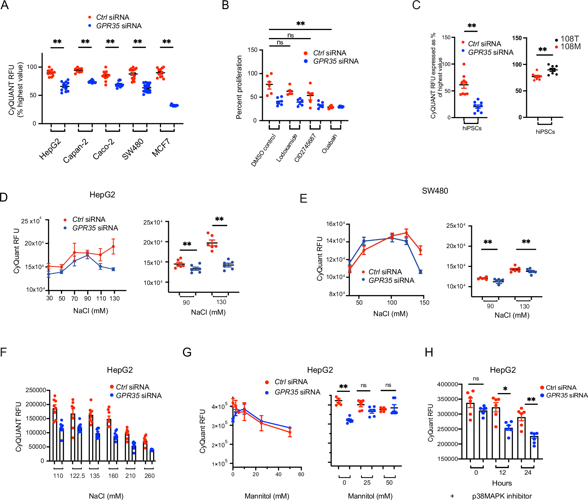
Fig. 4: GPR35 regulates Na+-dependent proliferation.

A SiRNA knock-down of GPR35 in several human cancer cell lines. Proliferation was measured fluorometrically by Cyquant and is shown as percent relative fluorescence units (RFU). N = 8 –18 per cell line in control and GPR35 silenced cells. B Canonical agonist lodoxamide, antagonist CID2745687 or ouabain added to control or GPR35 silenced HepG2. Proliferation was measured fluorometrically by Cyquant and shown as RFU. N = 6 C Left panel: Proliferation in GPR35 silenced hiPSC and control silenced cells. Right panel: Proliferation of hiPSC carrying the risk 108 M variant and cells carrying the non-risk 108 T variant. Proliferation was measured fluorometrically by Cyquant and shown as percent highest RFU. N = 9 D Proliferation of control or GPR35 silenced HepG2 cells with different concentrations of NaCl in the growth media, measured fluorometrically by Cyquant and shown as RFU. N = 6. E Proliferation of control or GPR35 silenced SW480 with different concentrations of NaCl in the growth media. Proliferation was measured fluorometrically by Cyquant and shown as RFU. N = 6. F Proliferation of HepG2 cells in normo- or hyperosmolality. Proliferation of control or GPR35 silenced HepG2 cells was measured fluorometrically by Cyquant and shown as RFU. N = 3. G Addition of mannitol (5 –50 mM/L) to DMEM media for 12 h in control and GPR35 silenced HepG2 cells. Proliferation was measured fluorometrically by Cyquant and shown as RFU. N = 3. H Proliferation of control or GPR35 silenced HepG2 cells in the presence of p38 MAPK inhibitor measured after 12 or 24 h. N = 6 All data represented as mean ± s.e.m. Statistical significance was calculated using Mann Whitney U after Kruskal Wallis testing. *p < 0.05, **p < 0.01.