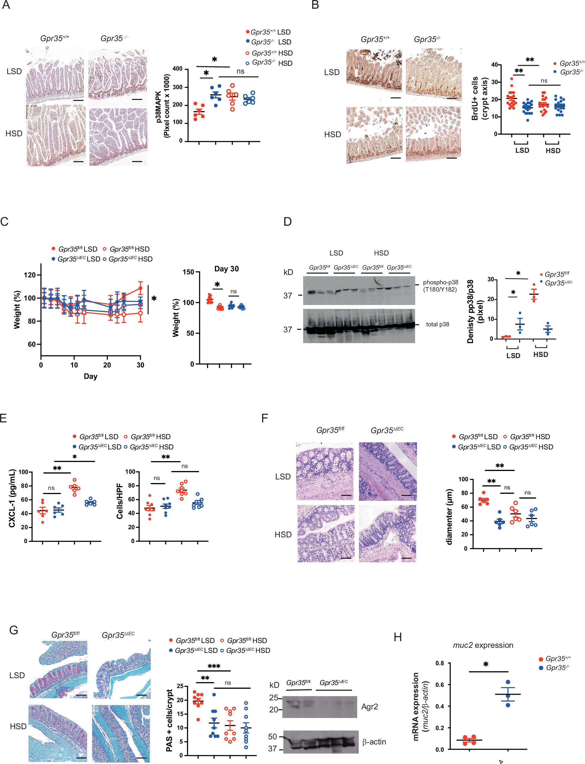
Fig. 5: High salt diet induces inflammation and morphological changes in Gpr35+/+ mice.

A p38 MAPK phosphorylation in Gpr35+/+ and Gpr35−/− mice after 7 days of either HSD or LSD. N = 7 mice per genotype per diet (n = 28) Left panel: representative immune-histochemistry. Right panel: phosphor p38MAPK semiquantitative analysis using Image J. B Intestinal epithelial cell proliferation after 7 days of HSD measured as BrdU intake. N = 7 mice per genotype per diet (n = 28) Left panel: representative immune-histochemistry. Right panel: BrdU positive cells per crypt. C Weights of Gpr35fl/fl and Gpr35ΔIEC mice under HSD or LSD with 2 additional DSS cycles (2.5% for 4 days). Right panel: weight curve over 30 days. Left panel: weights on day 8 and day 30 of the experiment. N = 7 to 11 mice per genotype per diet. D Western blot analysis of p38 MAPK phosphorylation in Gpr35fl/fl and Gpr35ΔIEC mice under HSD or LSD. Densitometry shown as ratio of phosphorylated p38 MAPK to total p38 MAPK. N = 3. E Left panel: CXCL1 levels in intestinal biopsies of Gpr35fl/fl and Gpr35ΔIEC mice under HSD or LSD measured by ELISA after protein extraction. N = 6. Right panel: Infilterating inflammatory cells per high power field (HPF) in Gpr35fl/fl and Gpr35ΔIEC mice under HSD or LSD. F Goblet cells morphology in Gpr35fl/fl and Gpr35ΔIEC mice under HSD or LSD. Left panel: representative H&E stain. Right panel: diameter of goblet cells in µm. N = 6. G Periodic acid shift (PAS) stain of Goblet cells in Gpr35fl/fl and Gpr35ΔIEC mice under HSD or LSD. N = 9 per genotype and diet. H Expression levels of mucin-2 mRNA in Gpr35fl/fl and Gpr35ΔIEC mice. N = 3-4. All data represented as mean ± s.e.m. Statistical significance was calculated using Mann Whitney U after Kruskal Wallis testing. *p < 0.05, **p < 0.01, scale bars in (A–G): 100 µm.