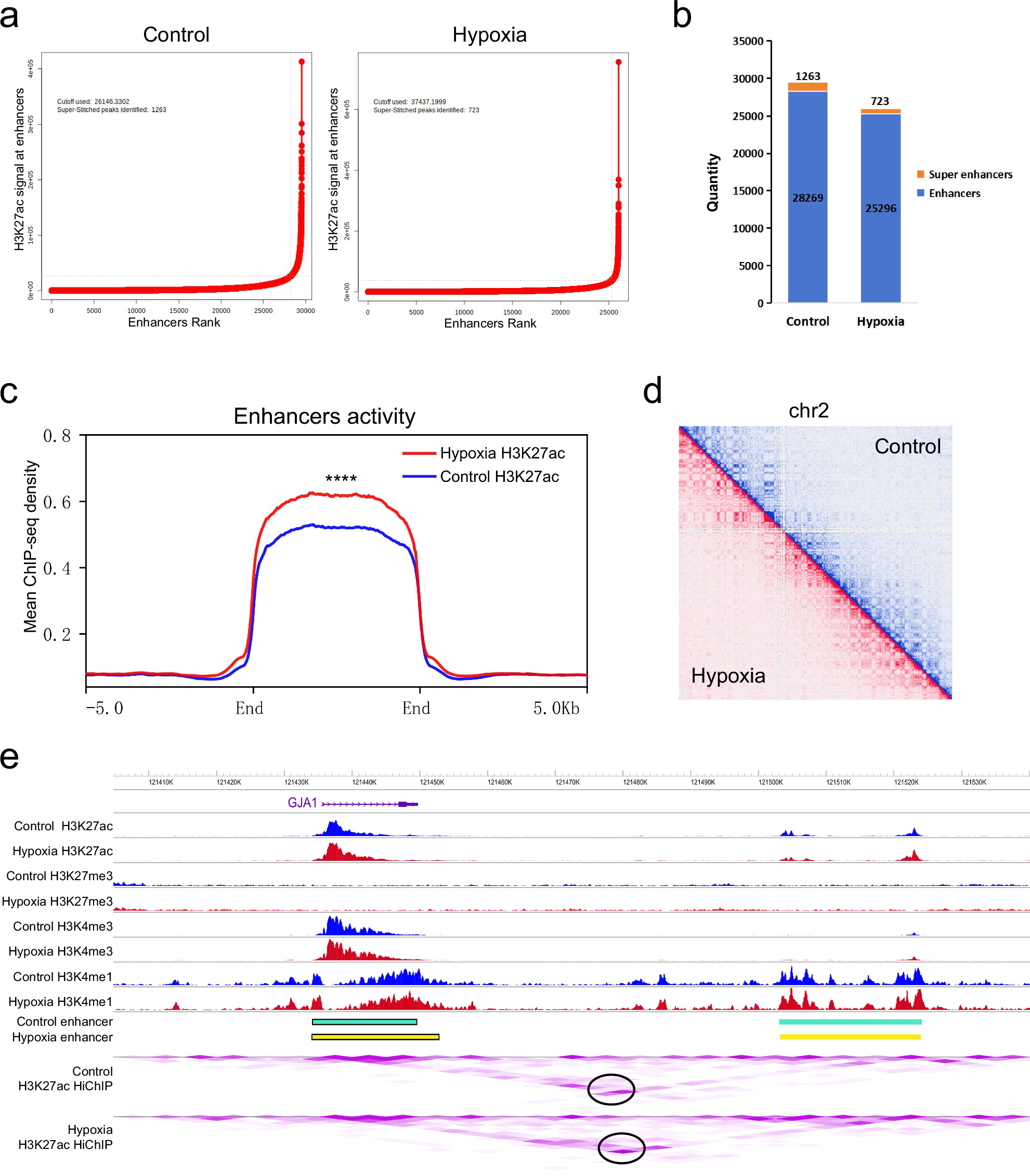
Fig. 4: Enhancers in hMSMCs with and without hypoxia treatment.

a Ranking of SEs and enhancers in hMSMCs with and without hypoxia treatment determined by H3K27ac ChIP-Seq and ROSE analysis. b Number of SEs and enhancers in hMSMCs under hypoxia and control conditions. c Mean ChIP-seq density of histone H3K27ac at all enhancers in hMSMCs with and without hypoxia treatment. The two “End” positions represent the flanking regions of the enhancer. Significance was determined by by two-side Wilcoxon test. ****p < 0.0001. d Hi-ChIP heatmaps comparison of hypoxia and control at 500 kbp resolution (balanced normalization) for chromosome 2, indicating no major changes at the high-order chromatin level in hMSMCs. e Profiles of SEs, H3K27ac HiChIP, and histone modifications (H3K27ac, H3K27me3, H3K4me3, and H3K4me1) ChIP-seq at the locus of the contraction-related gene GJA1 in hMSMCs under control and hypoxia. Enhancer predictions identify control enhancers (blue-green), control SEs (blue-green with a black border), and hypoxic enhancers (yellow), hypoxic SEs (yellow with a black border). Chromatin interaction data (HiChIP) visualize looping interactions under control and hypoxia conditions. The black circles indicate the interactions between promoter and distal enhancer.