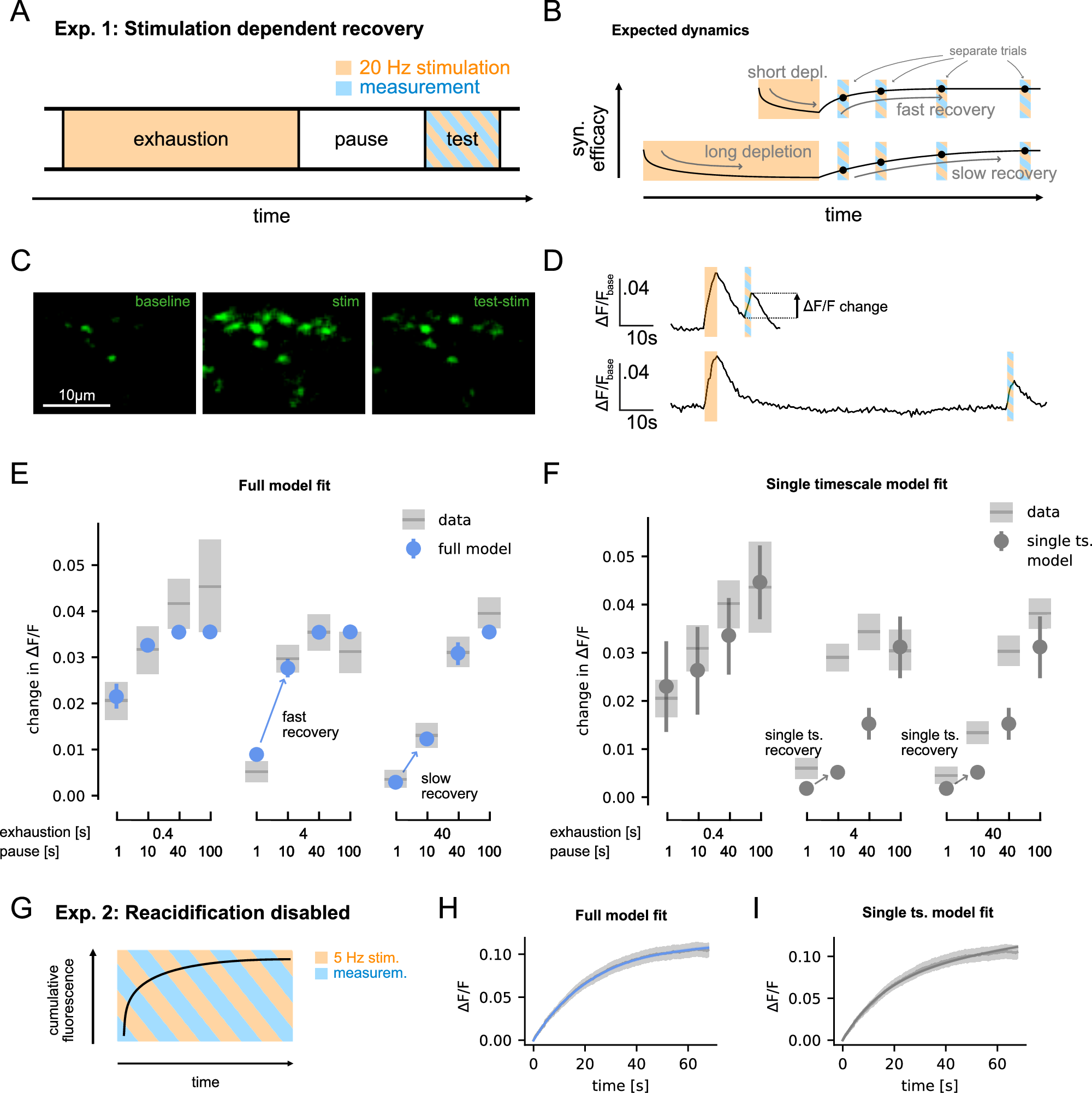
Fig. 3: Hippocampal synapses in vitro show stimulus-dependent recovery timescales.

A Cultured synapses were first exhausted using 20 Hz stimulation, recovered for a variable time, after which the synaptic efficacy was tested. B From our model, we expected that longer exhaustion times result in longer recovery timescales. The conditions with different exhaustion and pause time were conducted with separate coverslips without repetitions. C Fluorescence images of synaptic activity recorded with super-ecliptic pHluorin during baseline activity (left), strong stimulation during the exhaustion period (middle) and test stimulation in the test period (right). For display purposes, the images were deconvolved using the Richardson-Lucy algorithm from the DeconvolutionLab267. D Example fluorescence traces recorded from a single region of interest as an average across multiple synapses for an exhaustion time of 4 s, and a pause time of 10 s (top) or 100 s (bottom). E The recordings indeed show that longer exhaustion time leads to slower recovery. This can be fitted well by the full vesicle cycle model. F A single timescale recovery model cannot fit this difference. The effective recovery timescale of the fitted model is ≈120 s, which does not change depending on the exhaustion time. G With reacidification disabled, fluorescence of released vesicles accumulates under constant stimulation. H The full model is able to capture how the fluorescence plateaus. I Also the single timescale model can fit this data reasonably well, but it requires extremely low release probabilities (pfuse ≈0.01) and slow recovery rates to achieve this (SI Fig. S8). E, F, H, I For experiments, shaded areas denote 95% bootstrapping confidence intervals; for simulations, bars/shaded areas denote 95% confidence intervals based on the posterior distribution of the Bayesian models.