Fig. 5: Ex vivo antimalarial effects of thiorphan.
From: CRISPR/Cas9-engineering of Kell null erythrocytes to unveil host targeted irresistible antimalarial

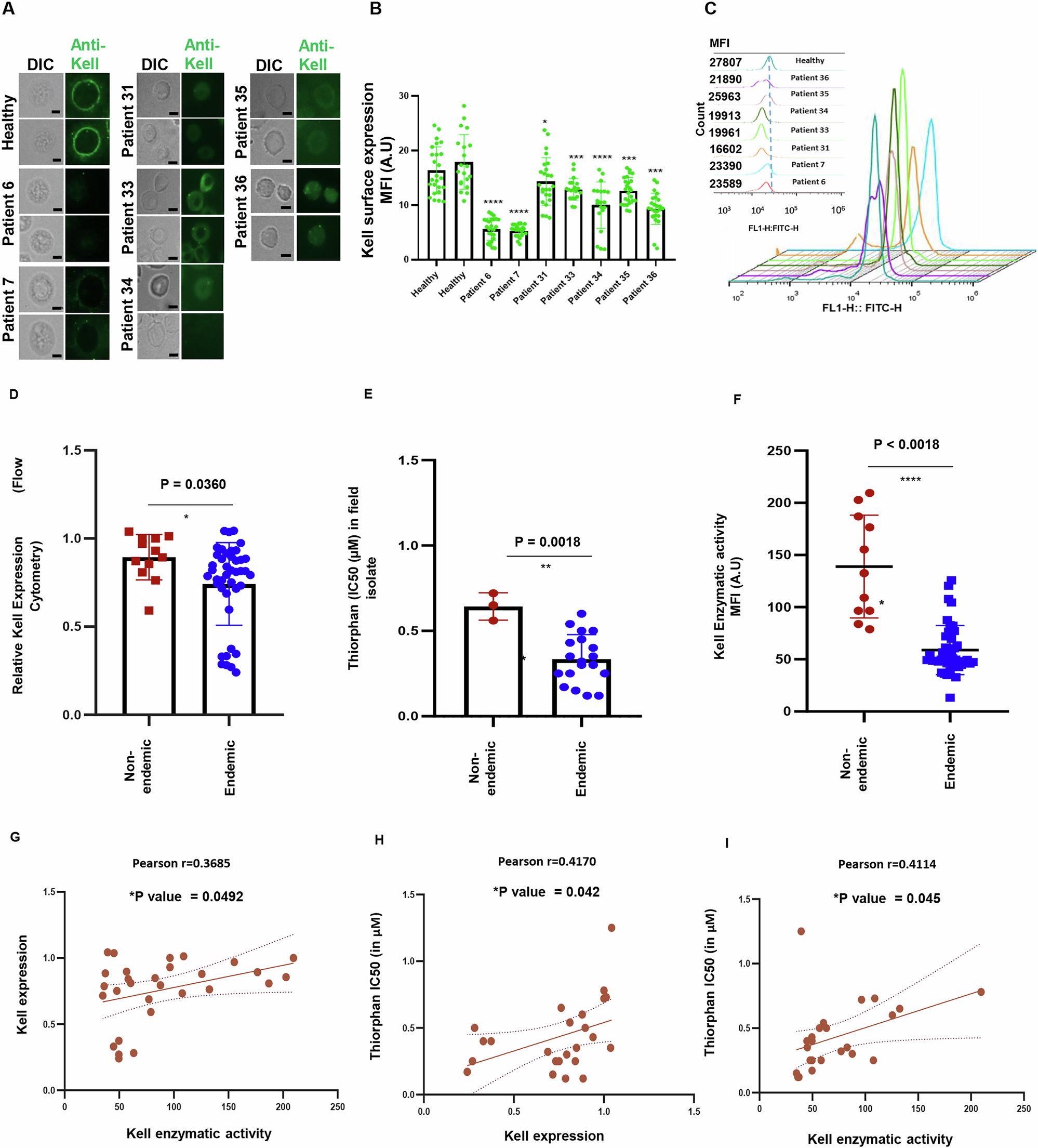
A Immunofluorescence assay (IFA) images depict a significant reduction in surface expression of the Kell antigen on erythrocytes isolated from malaria-infected individuals residing in malaria-endemic regions (Tripura, India) compared to those from a non-endemic region (Delhi, India). B The mean fluorescence intensity (MFI) analysis of Kell expression, derived from IFA results, highlights notable regional variations in antigenic presentation between erythrocytes from both malaria-endemic and non-endemic areas. C The histogram illustrates flow cytometry analysis of Kell expression in erythrocyte samples, corroborated by microscopy assessment, further emphasizing the differences in antigen levels across the studied populations. D Flow cytometry results reveal a statistically significant reduction in Kell surface expression on clinical isolates from malaria-endemic regions compared to non-endemic regions (*p < 0.05). Data were acquired using a BD FACS™ machine and analyzed via FlowJo software. The y-axis represents relative Kell expression, comparing Kell expression in erythrocytes from Delhi residents with samples from a malaria-endemic region, ensuring an accurate assessment of regional differences in Kell expression as a potential factor in disease susceptibility. E Ex vivo antimalarial efficacy of Thiorphan on clinical isolates of Plasmodium from the endemic region (Tripura) is demonstrated, with IC50 values depicted. These are contrasted with IC50 values obtained from a laboratory strain of the parasite (Pf3D7). F MFI analysis of Kell’s metalloendopeptidase activity in erythrocytes from both endemic and non-endemic regions. G A positive correlation is observed between donor erythrocytes with reduced Kell expression (X-axis) and diminished Kell-mediated protease activity (Y-axis), as reflected by a Pearson’s correlation coefficient of 0.3685. H Donors with lower Kell expression exhibited a positive correlation with the enhanced ex vivo antimalarial efficacy of thiorphan, with a Pearson’s correlation coefficient of 0.4170. I A correlation graph highlights a significant positive association between reduced Kell-mediated enzymatic activity and the ex vivo antimalarial efficacy of thiorphan, with a Pearson’s correlation coefficient of 0.4114. The linear regression line is depicted in brown, with a 95% confidence interval band (dashed line).