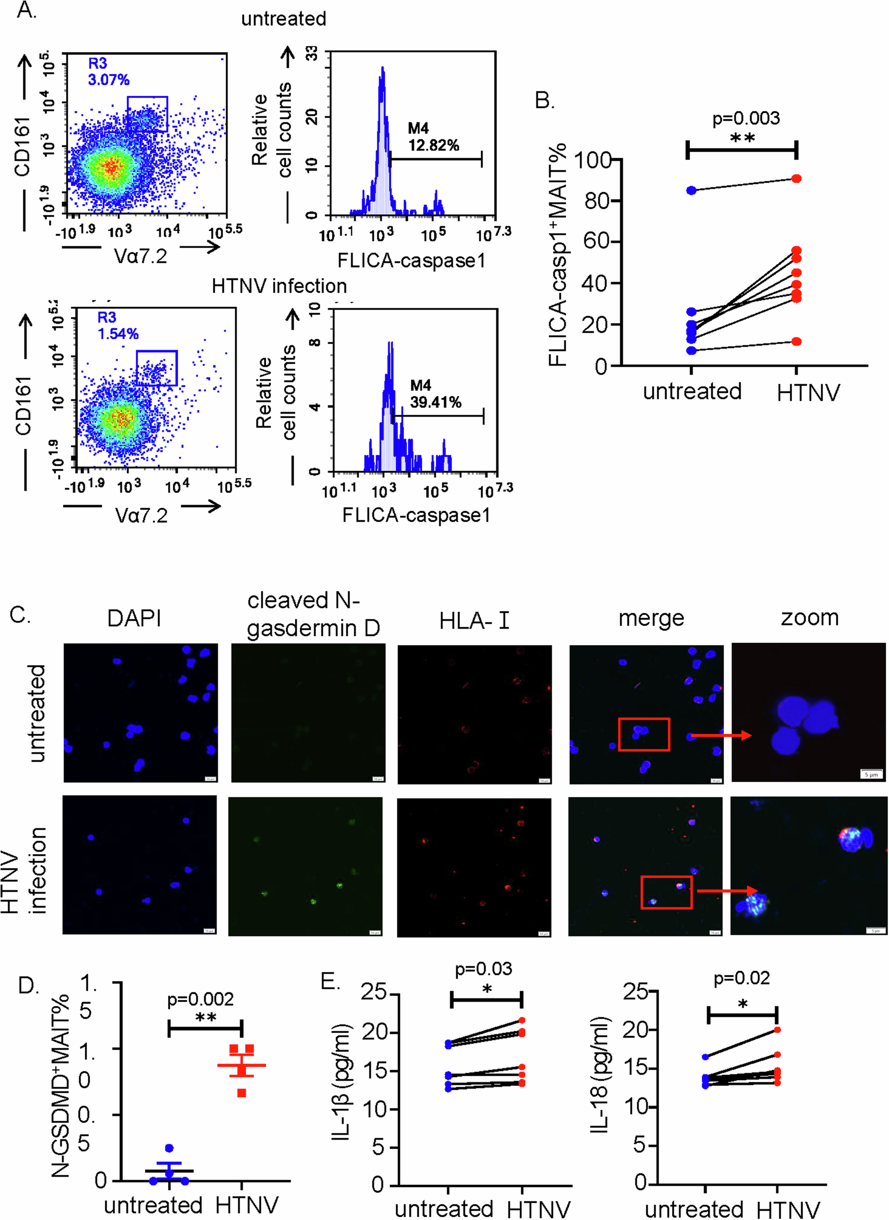
Fig. 5: In vitro HTNV infection induced pyroptosis of MAIT cells.

A Representative flow cytometric graphs and (B) cumulative results showed the comparison of the percentage of FLICA-caspase-1+MAIT cells in CD3+CD8+T cells post HTNV infection in vitro (N = 8). C Representative confocol immunoflurescent images and (D) quantification of pyroptotic MAIT cells showed cleaved N-terminal gasdermin-D (green) expression in MAIT cells of HFRS patients and normal controls (N = 5). HLA-I staining indicated the cell membrane (red). DAPI staining identifies nucleus (blue). Merge images showed the co-expression of cleaved N terminal-gasdermin D with the cell membrane. Scale bar=10 μm, zoom scale bar=5 μm. E The level of IL-1β and IL-18 in the supernatant of sorted MAIT cells post HTNV infection in vitro (N = 7). *p < 0.05, **p < 0.01.