Fig. 4: Transcriptional analysis of CD8 + T-cell clusters.
From: Single-cell transcriptional responses of T cells during microsporidia infection

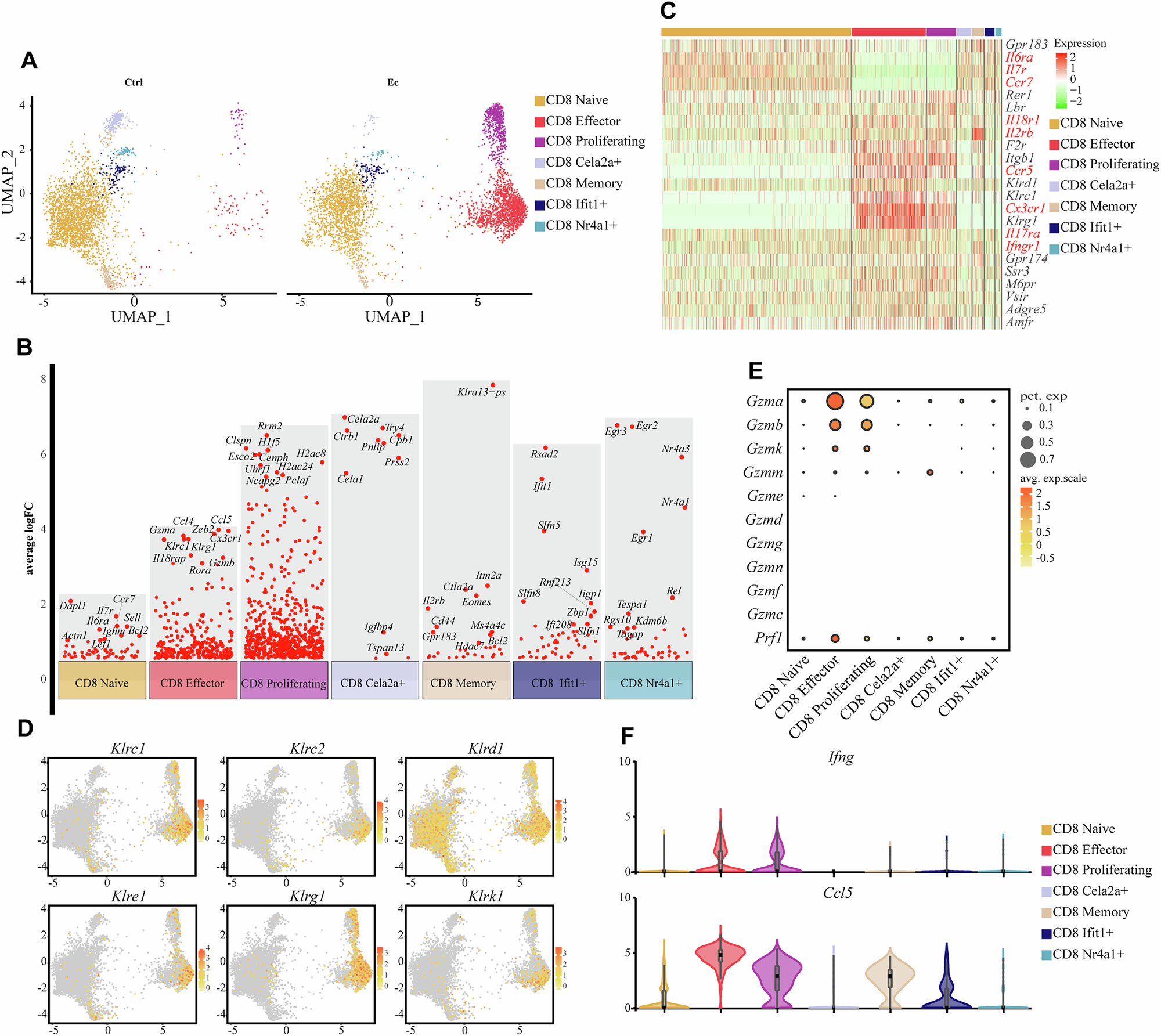
A UMAP plots of CD8 + T-cell clusters. Seven cell subclusters were identified in the Ctrl and Ec groups. The points are colored according to the cell subclusters. B Upregulated gene analysis across all CD8 + T-cell clusters. C Receptor genes (rows) that were differentially expressed across CD8 + T-cell clusters (columns). Red: high expression; green: low expression. The selected genes are highlighted. D Normalized expression levels of genes related to KLRs in CD8 + T cells. E Average expression (color scale) and percent expression (size scale) of selected genes related to the cytotoxic response in CD8 + T-cell subclusters. F Normalized expression levels of Ifng and Ccl5 differentially expressed across all CD8 + T-cell clusters.