Fig. 6: The effect of SPOP-mediated degradation of c-Myc is dependent on IGF2BP3.
From: The role of IGF2BP3/SPOP/c-Myc loop in paclitaxel resistance of endometrial cancer

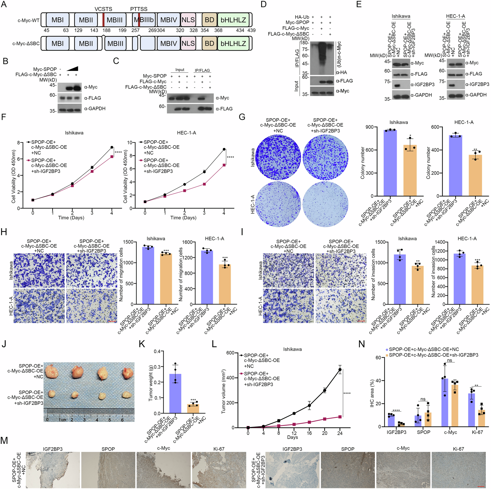
A Two SBCs in c-Myc and the deletion mutant: 185-VCSTS-189 plus 261-PTTSS-265. B The effect of SPOP on degradation of c-Myc-ΔSBC. C The interaction between SPOP and c-Myc-WT or c-Myc-ΔSBC. D The effect of SPOP on ubiquitination of c-Myc-WT and c-Myc-ΔSBC. E SPOP overexpression plus c-Myc-ΔSBC overexpression and SPOP overexpression plus c-Myc-ΔSBC overexpression plus IGF2BP3 knockout detected by WB. F, G The effects of SPOP overexpression plus c-Myc-ΔSBC overexpression and SPOP overexpression plus c-Myc-ΔSBC overexpression plus IGF2BP3 knockout on proliferation. H The effects of SPOP overexpression plus c-Myc-ΔSBC overexpression and SPOP overexpression plus c-Myc-ΔSBC overexpression plus IGF2BP3 knockout on metastasis. Scale bar, 20 μm. I The effects of SPOP overexpression plus c-Myc-ΔSBC overexpression, and SPOP overexpression plus c-Myc-ΔSBC overexpression plus IGF2BP3 knockout on invasion. Scale bar, 20 μm. J–N Xenograft tumor model of SPOP overexpression plus c-Myc-ΔSBC overexpression and SPOP overexpression plus c-Myc-ΔSBC overexpression plus IGF2BP3 knockout. Scale bar, 20 μm. Data are shown as mean ± SD (n ≥ 3). *P < 0.05, **P < 0.01, ***P < 0.001, ****P < 0.0001.