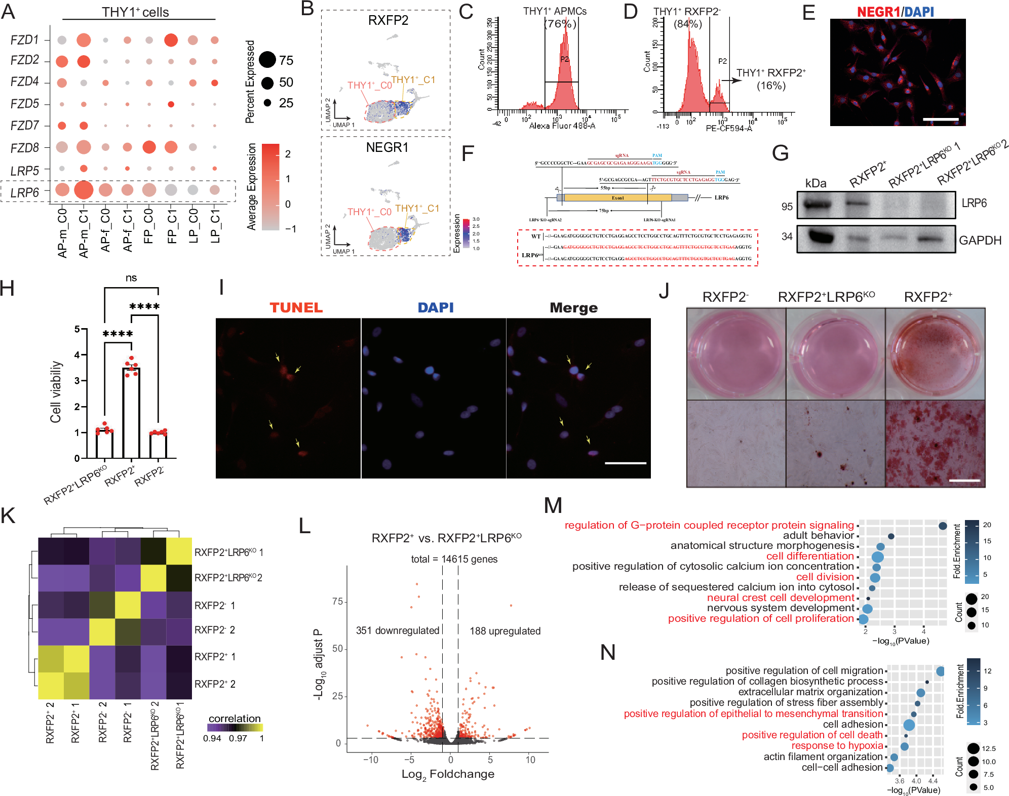
Fig. 4: Effects of Wnt signaling knockdown in THY1+RXFP2+ APMCs.

A Dot plot showing the expression of WNT receptors and co-receptors in THY1+ clusters of each tissue. B UMAP plot visualizing the expression of RXFP2 and NEGR1. Note that the expression patterns of these two genes are very similar. C Flow cytometry assay showing the proportion of THY1+ APMCs (76%) in the male AP tissue. D Flow cytometry assay showing the proportion of THY1+RXFP2+ APMCs (16%) and THY1+RXFP2- APMCs (84%) in the THY1+ APMC population. E Immunofluorescence staining assay of NEGR1+ APMCs, indicating that the sorting of RXFP2+ cells was successful. Scale bar: 100 μm. Note that NEGR1 is exclusively expressed in male AP RXFP2+ APMCs. F Schematic showing the design of sgRNA to knock down part of exon 1 of LRP6 using CRISPR technology. G Immunoblots of LRP6 protein of RXFP2+LRP6KO and RXFP2+ APMCs and internal reference protein (GAPDH) in the AP-m tissue. H Comparison of cell viability of three types of THY1+ APMCs. Note that the proliferation of RXFP2+ APMCs increased significantly compared to RXFP2- APMCs and RXFP2+LRP6KO APMCs. ****p < 0.0001. Error bars indicate the SEM. I Cell apoptosis rate of RXFP2+LRP6KO APMCs through TUNEL assay analysis. Note that there is almost no cell apoptosis for RXFP2- APMCs and THY1+RXFP2+ APMCs. Yellow arrowhead: apoptotic cells. J Osteogenic ability of three types of THY1+ APMCs through Alizarin red staining. Note that the osteogenic ability of RXFP2+ APMCs increased significantly compared to RXFP2- APMCs and RXFP2+ LRP6KO APMCs. K Heat map showing correlations between RXFP2+ APMCs, RXFP2- APMCs and RXFP2+ LRP6KO APMCs based on bulk RNA-seq data. Pearson correlation coefficients are displayed. L Volcano plot showing the DEGs in RXFP2+ APMCs vs. RXFP2+LRP6KO APMCs. DEGs (dot) with an absolute log2FoldChange > 2 and an adjusted p value < 0.001 are highlighted in red. Note that 188 genes are up-regulated and 351 are down-regulated. M Dot plot showing top DAVID-enriched Gene Ontology terms with 188 up-regulated genes in RXFP2+ APMCs vs. RXFP2+LRP6KO APMCs. The terms highly relevant to the context of the study are highlighted in red. N Dot plot showing top DAVID-enriched Gene Ontology terms using 351 down-regulated genes in RXFP2+ APMCs vs. RXFP2+LRP6KO APMCs. The terms highly relevant to the context of the study are highlighted in red.