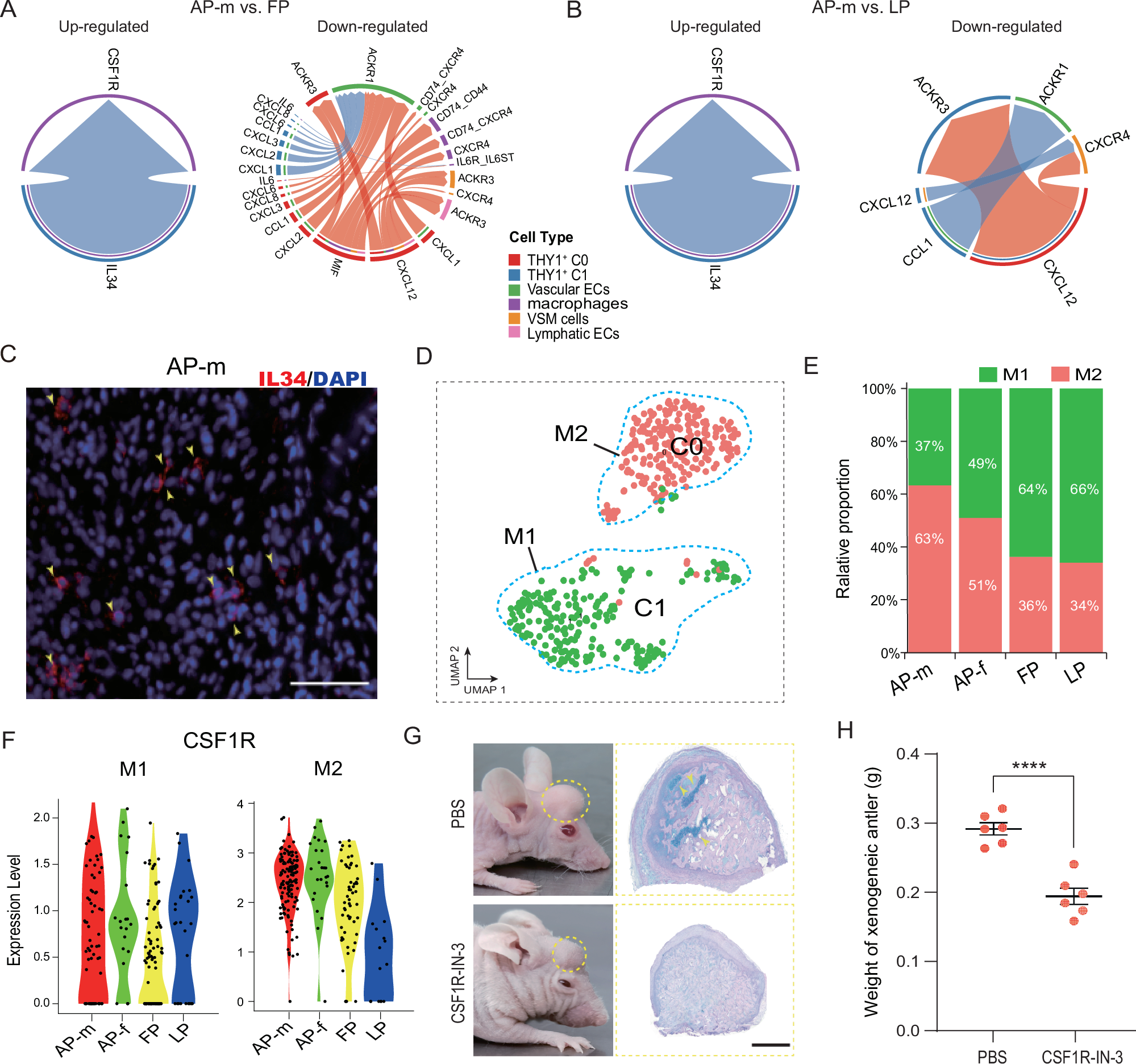
Fig. 5: Male RXFP2+ APMCs recruit M2 macrophages via releasing IL-34.

A Circle plot showing up-regulated and down-regulated ligand-receptor pairs related to immune pathways comparing the male AP to the FP, respectively. Note that the IL34-CSF1R pair is significantly up-regulated in male AP, with RXFP2+ APMCs as the sender and the macrophages as the target. B Circle plot showing up-regulated and down-regulated ligand-receptor pairs related to immune pathways when comparing the male AP to the LP, respectively. C Immunofluorescence staining assay confirming the presence of IL-34 in male AP tissue. Yellow arrowhead: IL-34 secreting APMCs/APPCs. Scale bar: 100 μm. D UMAP plot visualizing two unsupervised clusters (C0 and C1) of macrophages in the four types of periosteum samples (AP-m, AP-f, FP, and LP). Note that C0 is annotated as M2 macrophages and C1 is annotated as M1 macrophages based on the known marker genes (Fig. S5C). E Bar plot showing the relative proportions of M1 and M2 macrophages in the four types of periosteum samples. Note that the percentage of M2 macrophages is the highest in male AP among these periosteum tissues. F Violin plot showing expression levels of CSF1R (one of IL-34 receptors) in M1 and M2 macrophages of the four types of periosteum tissues. Note that CSF1R is significantly highly expressed in the M2 macrophages of male and female AP tissues. G Male AP tissue was transplanted into the forehead area of nude mice, and xenogeneic antlers formed gradually (left). Histological sections and H&E + Alcian blue staining of different xenogeneic antler groups showed that normal development (PBS group) resulted in the formation of large chondrocyte clusters, while in the CSF1R-IN-3 group (inhibitor of CSF1R), the majority of the formed xenogeneic antler was composed of fibrous connective tissue (right). H Weight of xenogeneic antlers is significantly different between the control and CSF1R-IN-3 groups. ****p < 0.0001. Error bars indicate the SEM.