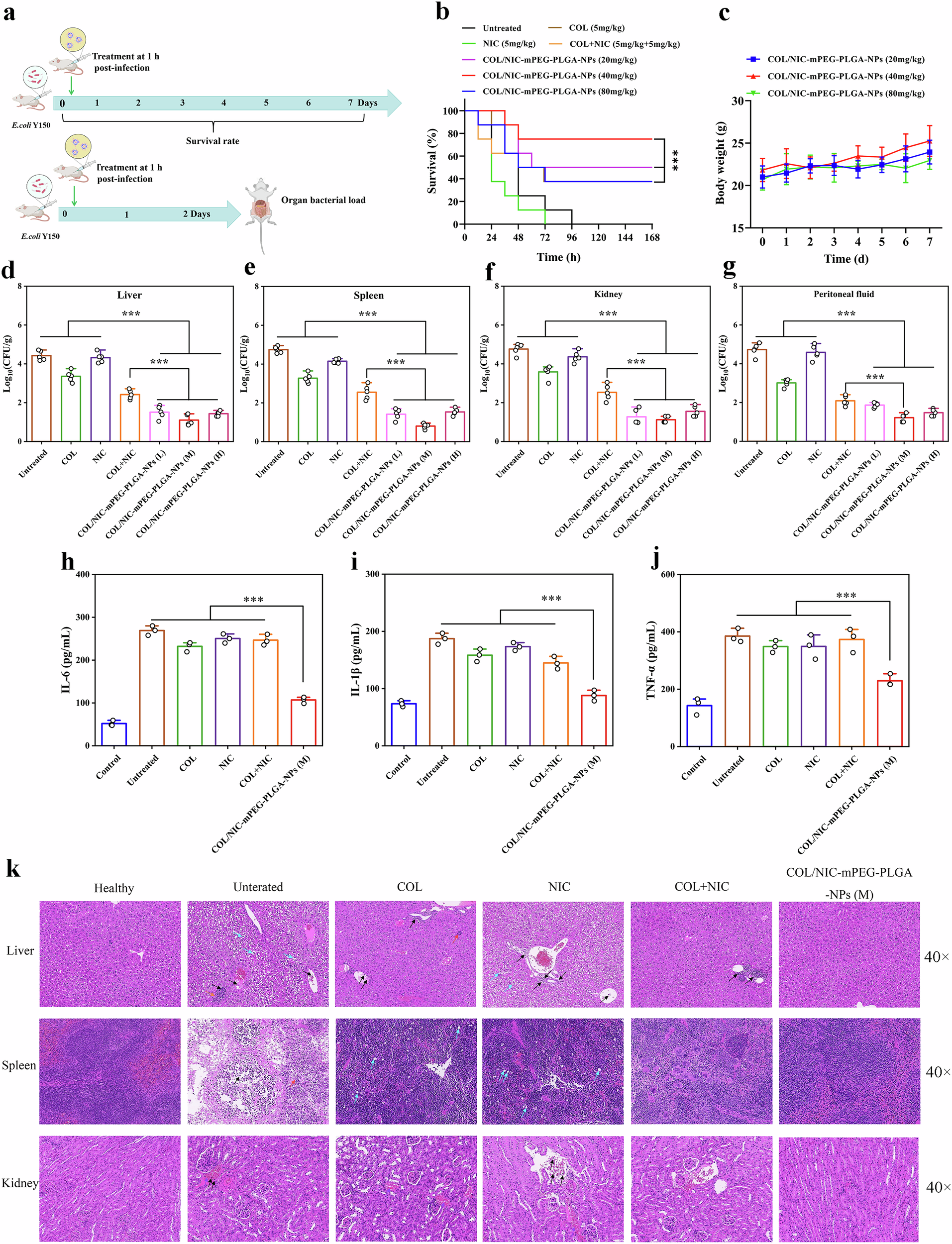
Fig. 7: Therapeutic efficacy of COL/NIC-mPEG-PLGA-NPs in a mouse peritonitis-sepsis infection model induced by colistin-resistant E. coli.

a Schematics of establishment of the peritonitis-sepsis mouse model and treatment schedule. Mice were infected with clinically isolated colistin-resistant E. coli Y150 isolate (1.5 × 108 CFU) via intraperitoneal injection followed by intraperitoneal injection of COL (5 mg/kg), NIC (5 mg/kg), COL + NIC (5 mg/kg), COL/NIC-mPEG-PLGA-NPs (L) (20 mg/kg), COL/NIC-mPEG-PLGA-NPs (M) (40 mg/kg), or COL/NIC-mPEG-PLGA-NPs (H) (80 mg/kg) at 1 h postinfection. b The Survival rate of infected mice after different treatments (n = 8). c Body weight changes during the treatment by COL/NIC-mPEG-PLGA-NPs (20 mg/kg, 40 mg/kg, and 80 mg/kg) after E. coli Y150 infection are plotted. d–g Quantification of the number of bacteria in the liver (d), spleen (e), kidney (f), and peritoneal fluid (g) of the infected mice with different treatments. Infected mice without any treatment were used as controls (n = 5). Serum levels of IL-6 (h), IL-1β (i), and TNF-α (j) measured via enzyme-linked immunosorbent assay (ELISA; n = 3). k Histomorphology of the liver, spleen, and kidney in mice after different treatments. Scale bar: 50 μm. Black arrows indicate inflammatory cell infiltration. Orange arrows indicate cell necrosis. Blue arrows indicate vacuolation. Purple arrows indicate fluid congestion. (***p < 0.001; analysis performed using one-way ANOVA with Tukey’s post-hoc test).