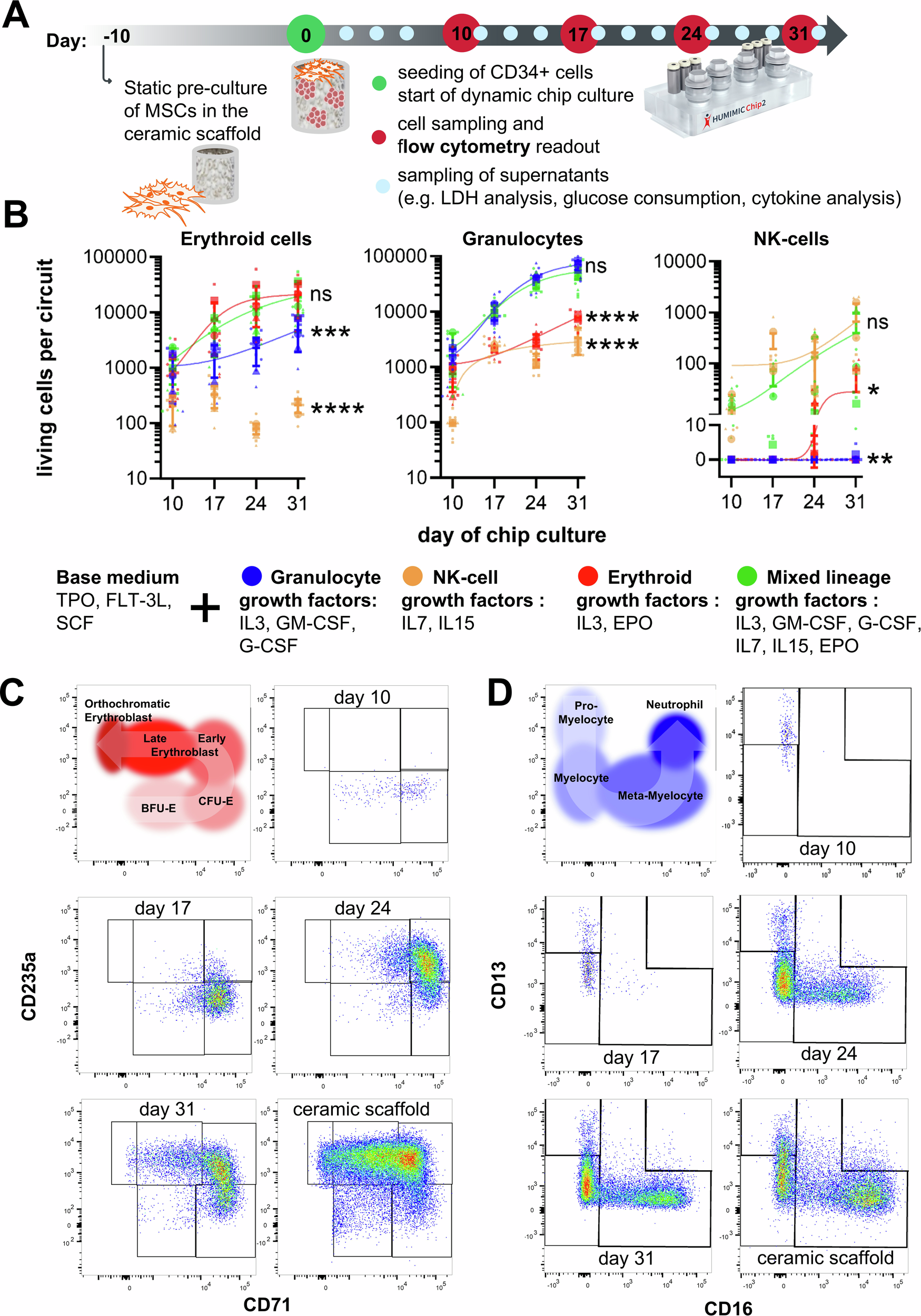
Fig. 2: Differentiation of CD34+ HSPCs in the HUMIMIC Chip2 over time upon stimulation with different growth factor combinations.

A Time schedule of the co-culture assay in the Chip2 with weekly sampling points for flow cytometry analysis and media exchanges every 2–3 days. B Sampled cell counts of erythroid cells (CD45−, CD33−, CD71+ and/or CD235+), granulocytes (CD34−, CD33+, CD15+, CD14−) and NK-cells (CD45+, CD33−, CD56+) from the medium circulation at day 10, 17, 24, and 31. Mean cell count values +/− SD of three CD34+ cell donors (large symbols) and three chips each (small symbols) are shown. Development of cell counts in the microfluidic chip was modeled using a non-linear regression with a 4-parameter variable slope sigmoidal curve fit. For comparison of total cell counts in between differentiation media, log transformed total count data (sum of all produced cells of the respective lineage over time) were analyzed and compared with a repeated measures one-way ANOVA and Dunnett’s multiple comparisons test against the mixed lineage condition (N = 3 donors, DFn = 3, DFd = 6, F(erythroid) = 243.9, F(Granulocytes) = 156.3, F(NK-cells) = 17.59). Statistical significance was defined as ****p < 0.0001, ***p < 0.001, **p < 0.01, *p < 0.05 and ns (p > 0.05). C Representative flow cytometry plots depicting the maturation of CD45-CD33- erythroid cells on the chip over time in erythroid differentiation medium. Cells were sampled weekly from the medium reservoir and at the end of the assay (day 31) from the ceramic scaffold. D Representative flow cytometry plots depicting the maturation of granulocytes on the chip over time in myeloid differentiation medium. Cells were sampled weekly from the medium reservoir and at the end of the assay (day 31) from the ceramic scaffold.